WARNING:
JavaScript is turned OFF. None of the links on this concept map will
work until it is reactivated.
If you need help turning JavaScript On, click here.
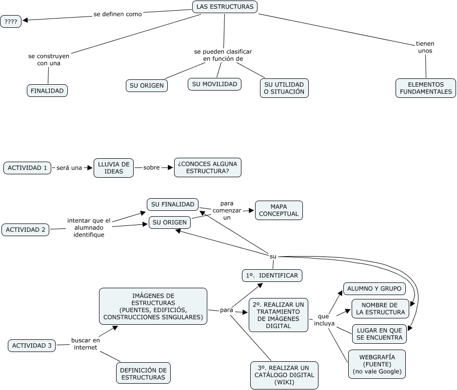
Este Cmap, tiene información relacionada con: estructuras_inicio, 2º. REALIZAR UN TRATAMIENTO DE IMÁGENES DIGITAL que incluya WEBGRAFÍA (FUENTE) (no vale Google), SU ORIGEN para comenzar un MAPA CONCEPTUAL, IMÁGENES DE ESTRUCTURAS (PUENTES, EDIFICIÓS, CONSTRUCCIONES SINGULARES) para 3º. REALIZAR UN CATÁLOGO DIGITAL (WIKI), LAS ESTRUCTURAS tienen unos ELEMENTOS FUNDAMENTALES, ACTIVIDAD 2 intentar que el alumnado identifique SU ORIGEN, LAS ESTRUCTURAS se construyen con una FINALIDAD, ACTIVIDAD 3 buscar en internet DEFINICIÓN DE ESTRUCTURAS, ACTIVIDAD 3 buscar en internet IMÁGENES DE ESTRUCTURAS (PUENTES, EDIFICIÓS, CONSTRUCCIONES SINGULARES), ACTIVIDAD 2 intentar que el alumnado identifique SU FINALIDAD, LAS ESTRUCTURAS se pueden clasificar en función de SU ORIGEN, IMÁGENES DE ESTRUCTURAS (PUENTES, EDIFICIÓS, CONSTRUCCIONES SINGULARES) para 2º. REALIZAR UN TRATAMIENTO DE IMÁGENES DIGITAL, LAS ESTRUCTURAS se pueden clasificar en función de SU MOVILIDAD, 2º. REALIZAR UN TRATAMIENTO DE IMÁGENES DIGITAL que incluya ALUMNO Y GRUPO, LAS ESTRUCTURAS se definen como ????, ACTIVIDAD 1 será una LLUVIA DE IDEAS, LLUVIA DE IDEAS sobre ¿CONOCES ALGUNA ESTRUCTURA?, 1º. IDENTIFICAR su LUGAR EN QUE SE ENCUENTRA, 2º. REALIZAR UN TRATAMIENTO DE IMÁGENES DIGITAL que incluya NOMBRE DE LA ESTRUCTURA, 1º. IDENTIFICAR su SU FINALIDAD, IMÁGENES DE ESTRUCTURAS (PUENTES, EDIFICIÓS, CONSTRUCCIONES SINGULARES) para 1º. IDENTIFICAR