WARNING:
JavaScript is turned OFF. None of the links on this concept map will
work until it is reactivated.
If you need help turning JavaScript On, click here.
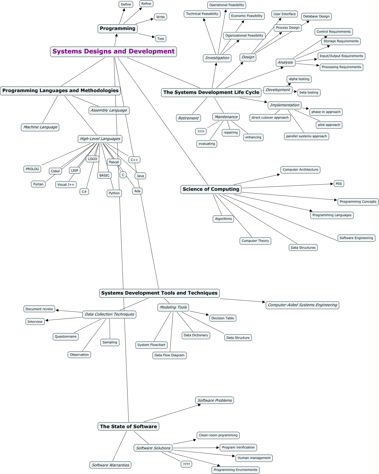
This Concept Map, created with IHMC CmapTools, has information related to: Team 1, Science of Computing Computer Theory, Design User Interface, High-Level Languages C++, The Systems Development Life Cycle Design, Modeling Tools Data Flow Diagram, High-Level Languages Pascal, High-Level Languages LISP, Data Collection Techniques Document review, Maintenance repairing, Implementation parellel systems approach, Investigation Technical Feasability, Analysis Storage Requirements, Maintenance ????, High-Level Languages Ada, Science of Computing Computer Architecture, Implementation direct cutover approach, Systems Designs and Development The Systems Development Life Cycle, Software Solutions Human management, Software Solutions Clean-room prgramming, Programming Define