WARNING:
JavaScript is turned OFF. None of the links on this concept map will
work until it is reactivated.
If you need help turning JavaScript On, click here.
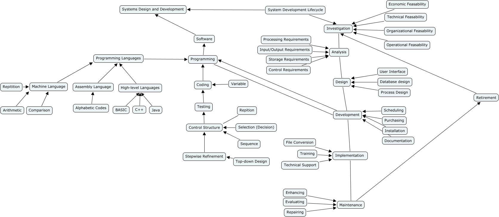
This Concept Map, created with IHMC CmapTools, has information related to: DAVIS, SCOTT, Training Implementation, Programming Languages Programming, Investigation Analysis, Enhancing Maintenance, File Conversion Implementation, Operational Feasability Investigation, Implementation Maintenance, Development Implementation, Scheduling Development, Installation Development, Machine Language Programming Languages, Repition Control Structure, Organizational Feasability Investigation, C++ High-level Languages, Alphabetic Codes Assembly Language, Purchasing Development, Coding Programming, Programming Software, User Interface Design, Processing Requirements Analysis