WARNING:
JavaScript is turned OFF. None of the links on this concept map will
work until it is reactivated.
If you need help turning JavaScript On, click here.
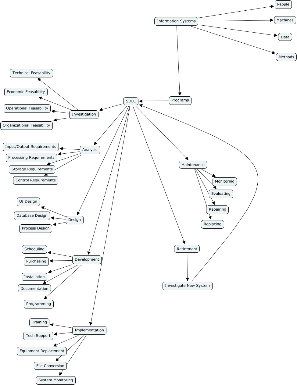
This Concept Map, created with IHMC CmapTools, has information related to: TAIT, ADDAM, Design Database Design, SDLC Investigation, Programs SDLC, Implementation System Monitoring, Analysis Input/Output Requirements, SDLC Design, Information Systems Machines, Maintenance Repairing, Implementation Training, Development Scheduling, Information Systems Programs, Implementation Equipment Replacement, SDLC Retirement, Development Purchasing, Information Systems Methods, Investigation Organizational Feasability, Maintenance Evaluating, Investigation Technical Feasability, Investigation Economic Feasability, Development Programming