WARNING:
JavaScript is turned OFF. None of the links on this concept map will
work until it is reactivated.
If you need help turning JavaScript On, click here.
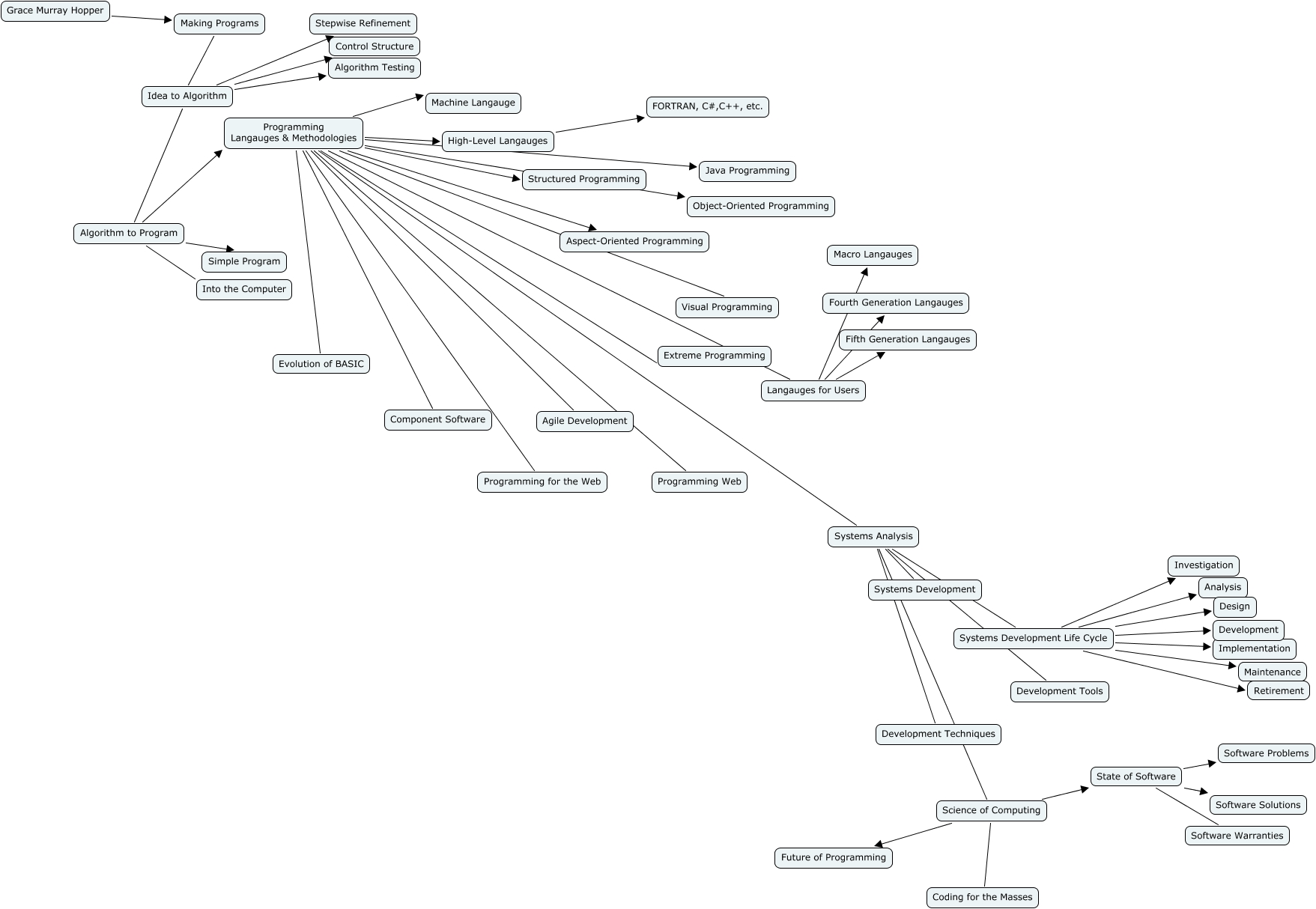
This Concept Map, created with IHMC CmapTools, has information related to: RIGG, TIMOTHY, Idea to Algorithm Control Structure, Idea to Algorithm Stepwise Refinement, Idea to Algorithm Algorithm to Program, Systems Analysis Science of Computing, Programming Langauges & Methodologies Agile Development, Algorithm to Program Simple Program, State of Software Software Problems, Science of Computing Coding for the Masses, Programming Langauges & Methodologies Programming Web, Systems Development Life Cycle Investigation, Programming Langauges & Methodologies Component Software, Science of Computing State of Software, Programming Langauges & Methodologies Machine Langauge, State of Software Software Solutions, Programming Langauges & Methodologies Java Programming, Programming Langauges & Methodologies Object-Oriented Programming, Programming Langauges & Methodologies Visual Programming, Programming Langauges & Methodologies Systems Analysis, Systems Development Life Cycle Retirement, Programming Langauges & Methodologies Programming for the Web