WARNING:
JavaScript is turned OFF. None of the links on this concept map will
work until it is reactivated.
If you need help turning JavaScript On, click here.
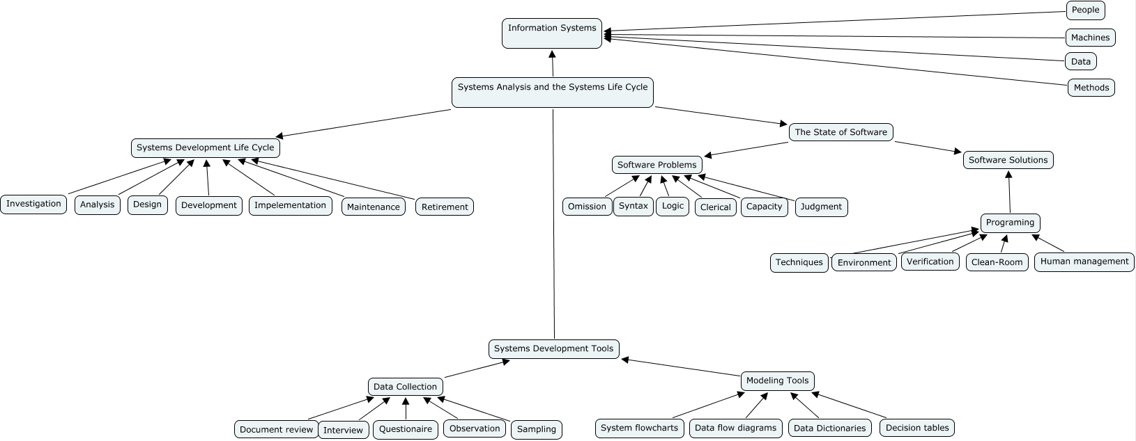
This Concept Map, created with IHMC CmapTools, has information related to: LAPIDES, COLLIN, Human management Programing, Decision tables Modeling Tools, Capacity Software Problems, Systems Analysis and the Systems Life Cycle Systems Development Life Cycle, Clean-Room Programing, The State of Software Software Problems, Data Collection Systems Development Tools, Methods Information Systems, The State of Software Software Solutions, Observation Data Collection, Judgment Software Problems, Programing Software Solutions, Data Dictionaries Modeling Tools, Questionaire Data Collection, Techniques Programing, Environment Programing, Investigation Systems Development Life Cycle, Machines Information Systems, Modeling Tools Systems Development Tools, People Information Systems