WARNING:
JavaScript is turned OFF. None of the links on this concept map will
work until it is reactivated.
If you need help turning JavaScript On, click here.
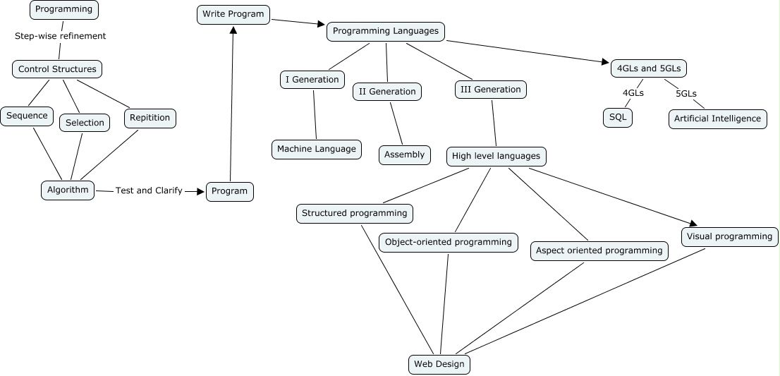
This Concept Map, created with IHMC CmapTools, has information related to: CHITKARA, SARVODAYA, III Generation High level languages, II Generation Assembly, 4GLs and 5GLs 4GLs SQL, Structured programming Web Design, Selection Algorithm, Repitition Algorithm, High level languages Structured programming, Aspect oriented programming Web Design, Visual programming Web Design, High level languages Visual programming, Sequence Algorithm, Programming Languages III Generation, Control Structures Repitition, Algorithm Test and Clarify Program, Programming Languages II Generation, I Generation Machine Language, High level languages Aspect oriented programming, Control Structures Selection, Write Program Programming Languages, Control Structures Sequence