WARNING:
JavaScript is turned OFF. None of the links on this concept map will
work until it is reactivated.
If you need help turning JavaScript On, click here.
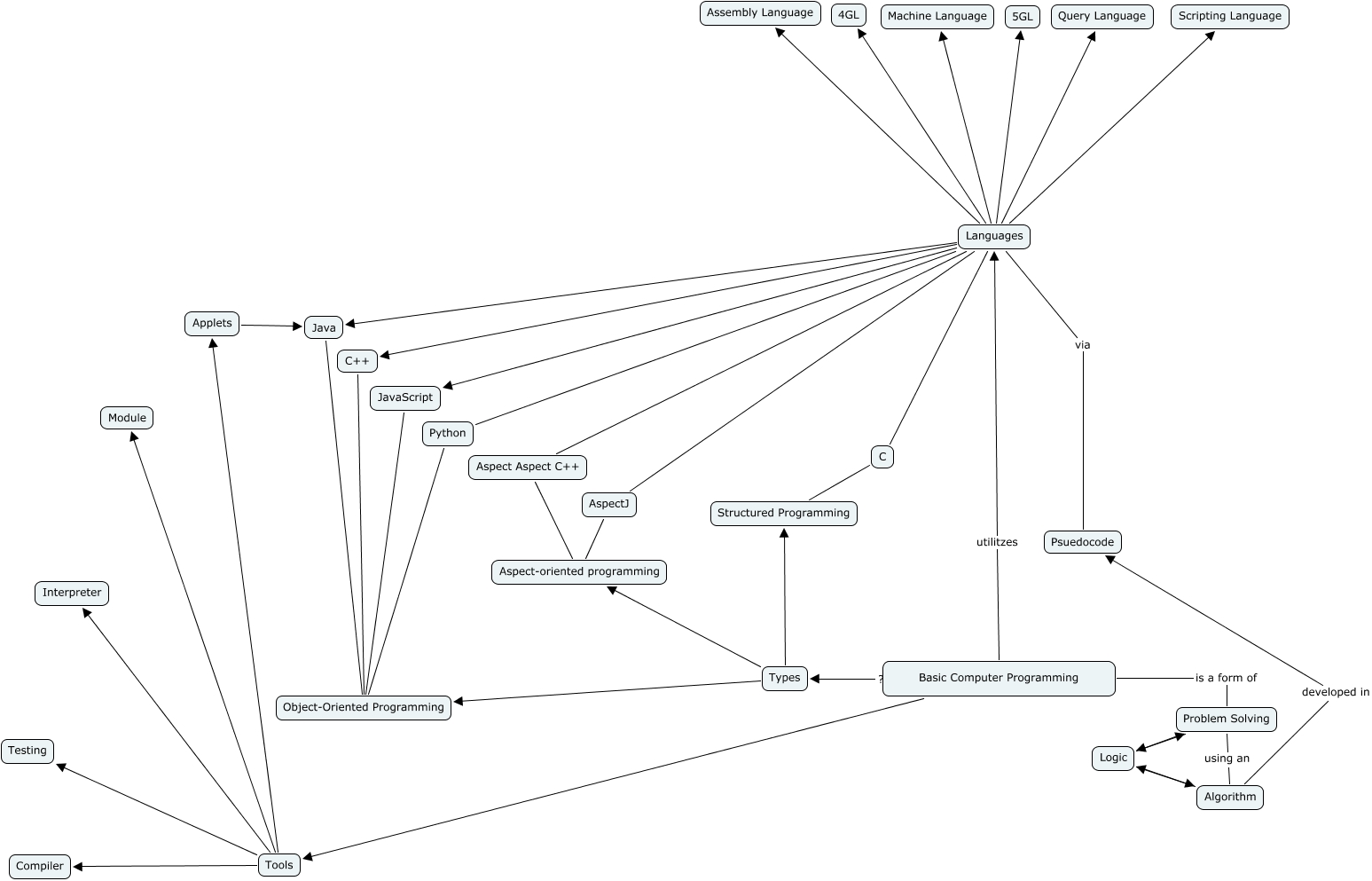
This Concept Map, created with IHMC CmapTools, has information related to: KNABB, TYLER, Languages Assembly Language, Problem Solving using an Algorithm, Types Aspect-oriented programming, Basic Computer Programming ???? Types, Logic Algorithm, Tools Compiler, Tools Testing, Algorithm developed in Psuedocode, Languages Scripting Language, Languages C, Tools Module, Languages 5GL, Languages JavaScript, Applets Java, Languages via Psuedocode, Python Object-Oriented Programming, C++ Object-Oriented Programming, Types Object-Oriented Programming, Languages Java, AspectJ Aspect-oriented programming