WARNING:
JavaScript is turned OFF. None of the links on this concept map will
work until it is reactivated.
If you need help turning JavaScript On, click here.
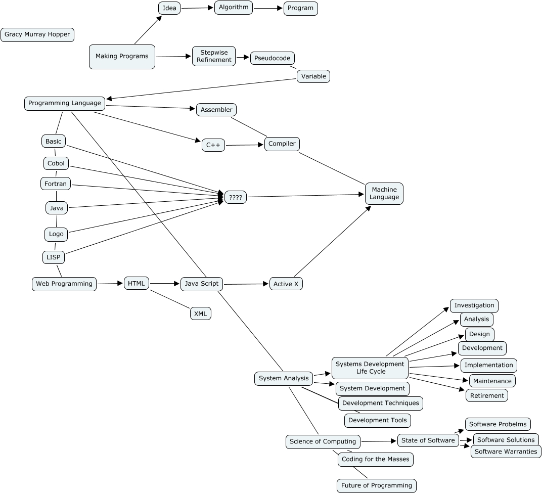
This Concept Map, created with IHMC CmapTools, has information related to: Team 5, Systems Development Life Cycle Analysis, Systems Development Life Cycle Implementation, Logo ????, Systems Development Life Cycle Development, Basic ????, HTML XML, HTML Java Script, Java Logo, Programming Language Assembler, C++ Compiler, System Analysis Science of Computing, Variable Programming Language, Systems Development Life Cycle Maintenance, State of Software Software Probelms, System Analysis Development Tools, System Analysis System Development, Assembler Compiler, State of Software Software Solutions, Web Programming HTML, Logo LISP