WARNING:
JavaScript is turned OFF. None of the links on this concept map will
work until it is reactivated.
If you need help turning JavaScript On, click here.
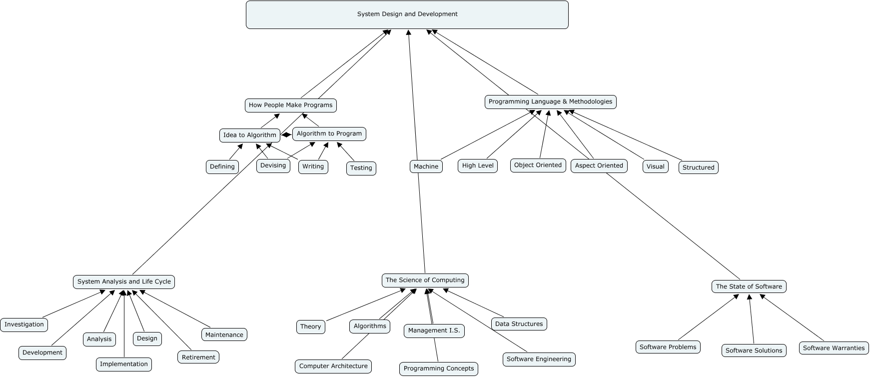
This Concept Map, created with IHMC CmapTools, has information related to: Team 4, The State of Software System Design and Development, Programming Language & Methodologies System Design and Development, Software Warranties The State of Software, Software Engineering The Science of Computing, Management I.S. The Science of Computing, Algorithms The Science of Computing, Analysis System Analysis and Life Cycle, Investigation System Analysis and Life Cycle, Structured Programming Language & Methodologies, Aspect Oriented Programming Language & Methodologies, High Level Programming Language & Methodologies, Machine Programming Language & Methodologies, Idea to Algorithm Algorithm to Program, Defining Idea to Algorithm, How People Make Programs System Design and Development, Software Problems The State of Software, Computer Architecture The Science of Computing, Data Structures The Science of Computing, Theory The Science of Computing, Implementation System Analysis and Life Cycle