WARNING:
JavaScript is turned OFF. None of the links on this concept map will
work until it is reactivated.
If you need help turning JavaScript On, click here.
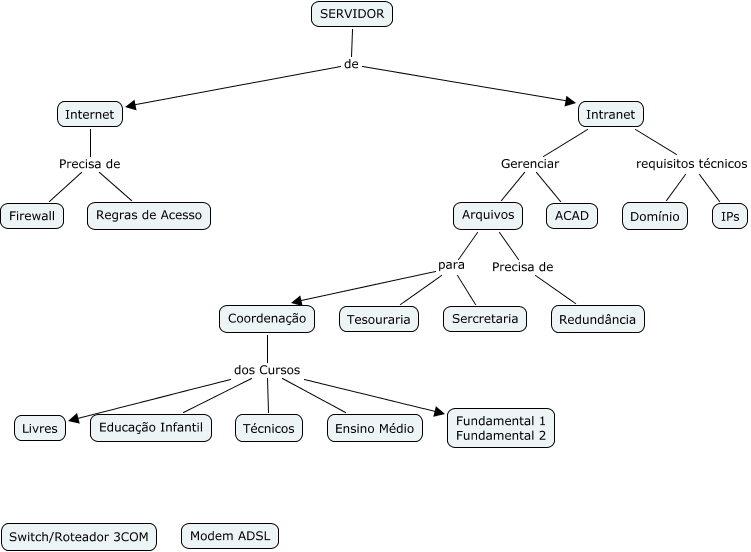
Esse mapa conceitual, produzido no IHMC CmapTools, tem a informação relacionada a: servidores2, SERVIDOR de Intranet, Intranet requisitos técnicos Domínio, SERVIDOR de Internet, Arquivos Precisa de Redundância, Coordenação dos Cursos Educação Infantil, Coordenação dos Cursos Livres, Intranet Gerenciar Arquivos, Arquivos para Coordenação, Coordenação dos Cursos Ensino Médio, Arquivos para Tesouraria, Internet Precisa de Regras de Acesso, Intranet Gerenciar ACAD, Coordenação dos Cursos Fundamental 1 Fundamental 2, Intranet requisitos técnicos IPs, Arquivos para Sercretaria, Internet Precisa de Firewall, Coordenação dos Cursos Técnicos