WARNING:
JavaScript is turned OFF. None of the links on this concept map will
work until it is reactivated.
If you need help turning JavaScript On, click here.
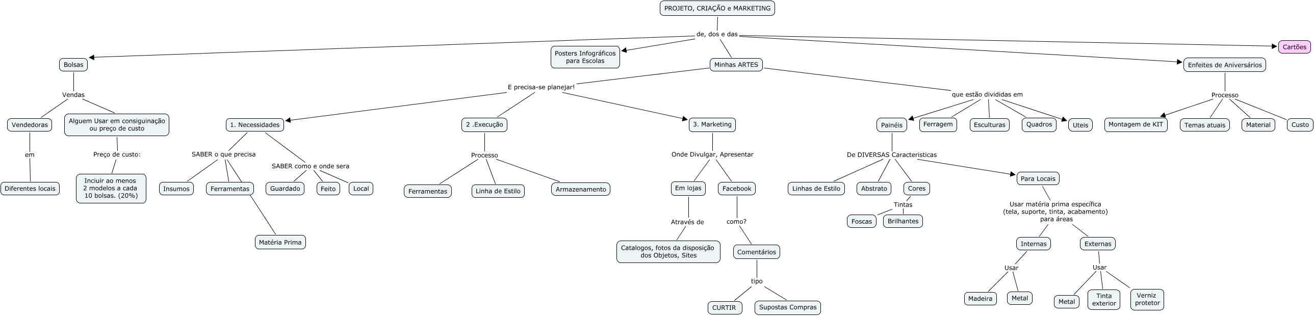
Esse mapa conceitual, produzido no IHMC CmapTools, tem a informação relacionada a: Criação e Marketing, Facebook como? Comentários, 1. Necessidades SABER o que precisa Insumos, Painéis De DIVERSAS Caracteristicas Linhas de Estilo, Comentários tipo CURTIR, Externas Usar Tinta exterior, Enfeites de Aniversários Processo Material, PROJETO, CRIAÇÃO e MARKETING de, dos e das Enfeites de Aniversários, Minhas ARTES E precisa-se planejar! 3. Marketing, Painéis De DIVERSAS Caracteristicas Abstrato, 1. Necessidades SABER como e onde sera Local, Cores Tintas Brilhantes, 1. Necessidades SABER o que precisa Matéria Prima, 1. Necessidades SABER o que precisa Ferramentas, Painéis De DIVERSAS Caracteristicas Cores, Minhas ARTES que estão divididas em Ferragem, Minhas ARTES que estão divididas em Uteis, 1. Necessidades SABER como e onde sera Guardado, Minhas ARTES que estão divididas em Quadros, Internas Usar Madeira, PROJETO, CRIAÇÃO e MARKETING de, dos e das Minhas ARTES