WARNING:
JavaScript is turned OFF. None of the links on this concept map will
work until it is reactivated.
If you need help turning JavaScript On, click here.
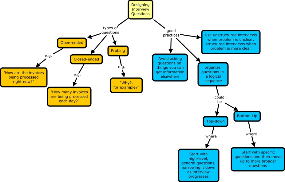
This Concept Map, created with IHMC CmapTools, has information related to: Designing Interview Questions, Bottom-Up where Start with specific questions and then move up to more broader questions, Designing Interview Questions good practices organize questions in a logical sequence, Designing Interview Questions types of questions Probing, Designing Interview Questions good practices Avoid asking questions on things you can get information elsewhere, Probing e.g. "Why?, for example?", Designing Interview Questions types of questions Closed-ended, Open-ended e.g. "How are the invoices being processed right now?", Designing Interview Questions good practices Use unstructured interviews when problem is unclear, structured interviews when problem is more clear, organize questions in a logical sequence could be Top-down, Top-down where Start with high-level, general questions, narrowing it down as interview progresses, organize questions in a logical sequence could be Bottom-Up, Closed-ended e.g. "How many invoices are being processed each day?", Designing Interview Questions types of questions Open-ended