WARNING:
JavaScript is turned OFF. None of the links on this concept map will
work until it is reactivated.
If you need help turning JavaScript On, click here.
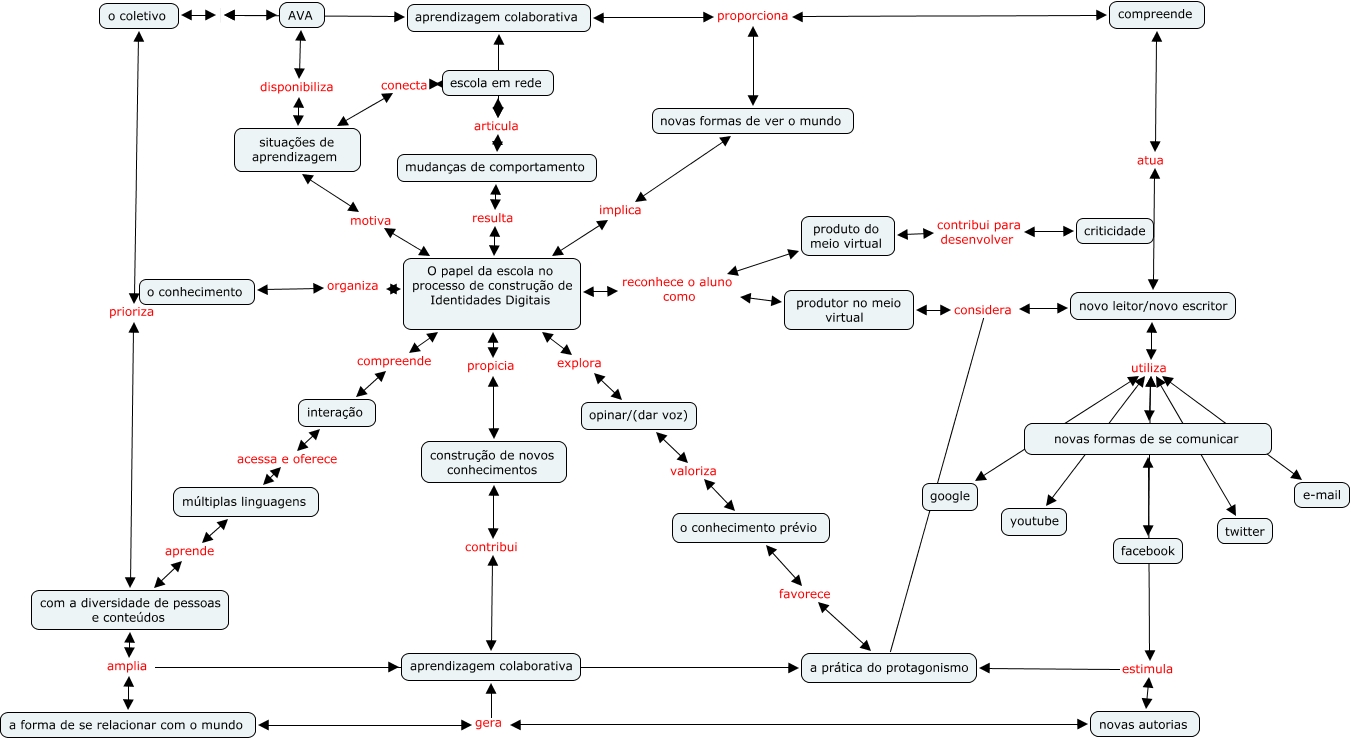
Esse mapa conceitual, produzido no IHMC CmapTools, tem a informação relacionada a: Identidade, O papel da escola no processo de construção de Identidades Digitais resulta mudanças de comportamento, opinar/(dar voz) valoriza o conhecimento prévio, interação acessa e oferece múltiplas linguagens, com a diversidade de pessoas e conteúdos prioriza o coletivo, O papel da escola no processo de construção de Identidades Digitais compreende interação, a forma de se relacionar com o mundo gera aprendizagem colaborativa, com a diversidade de pessoas e conteúdos amplia aprendizagem colaborativa, construção de novos conhecimentos contribui aprendizagem colaborativa, múltiplas linguagens aprende com a diversidade de pessoas e conteúdos, novo leitor/novo escritor utiliza twitter, O papel da escola no processo de construção de Identidades Digitais implica novas formas de ver o mundo, O papel da escola no processo de construção de Identidades Digitais propicia construção de novos conhecimentos, escola em rede conecta situações de aprendizagem, o coletivo AVA, situações de aprendizagem disponibiliza AVA, compreende atua novo leitor/novo escritor, produtor no meio virtual considera a prática do protagonismo, O papel da escola no processo de construção de Identidades Digitais reconhece o aluno como produtor no meio virtual, O papel da escola no processo de construção de Identidades Digitais explora opinar/(dar voz), novo leitor/novo escritor utiliza google