WARNING:
JavaScript is turned OFF. None of the links on this concept map will
work until it is reactivated.
If you need help turning JavaScript On, click here.
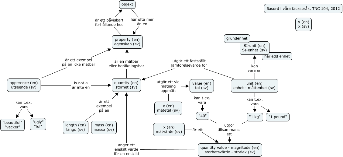
Den här kartan innehåller information om: property, value (en) tal (sv) kan t.ex. vara "40", apperence (en) utseende (sv) is not a är inte en quantity (en) storhet (sv), apperence (en) utseende (sv) kan t.ex. vara "ugly" "ful", objekt har ofta mer än en property (en) egenskap (sv), apperence (en) utseende (sv) är ett exempel på en icke mätbar property (en) egenskap (sv), mass (en) massa (sv) är ett exempel på en quantity (en) storhet (sv), x (en) mätvärde (sv) är ett quantity value - magnitude (en) storhetsvärde - storlek (sv), quantity value - magnitude (en) storhetsvärde - storlek (sv) anger ett enskilt värde för en enskild quantity (en) storhet (sv), property (en) egenskap (sv) är ett påvisbart förhållande hos objekt, apperence (en) utseende (sv) kan t.ex. vara "beautiful" "vacker", "1 kg" utgör tillsammans ett quantity value - magnitude (en) storhetsvärde - storlek (sv), quantity (en) storhet (sv) är en mätbar eller beräkningsbar property (en) egenskap (sv), unit (en) enhet - måttenhet (sv) kan t.ex. vara "1 pound", unit (en) enhet - måttenhet (sv) kan vara en SI-unit (en) SI-enhet (sv), unit (en) enhet - måttenhet (sv) utgör ett fastställt jämförelsevärde för quantity (en) storhet (sv), "40" utgör tillsammans ett quantity value - magnitude (en) storhetsvärde - storlek (sv), unit (en) enhet - måttenhet (sv) kan t.ex. vara "1 kg", x (en) mätetal (sv) utgör ett vid mätning uppmätt value (en) tal (sv), length (en) längd (sv) är ett exempel på en quantity (en) storhet (sv)