WARNING:
JavaScript is turned OFF. None of the links on this concept map will
work until it is reactivated.
If you need help turning JavaScript On, click here.
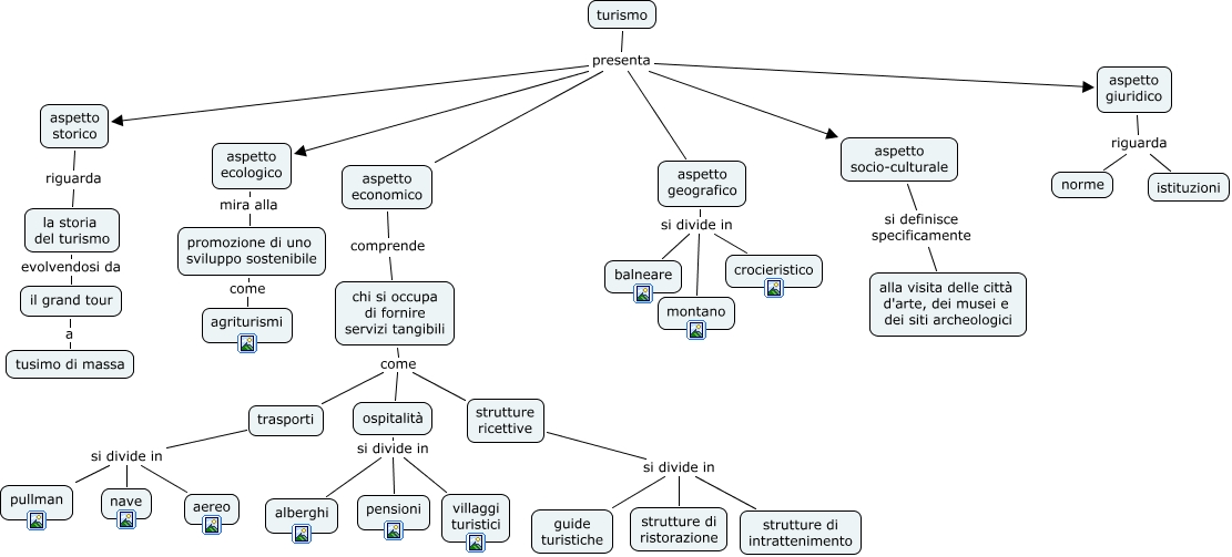
Questa Cmap, creata con IHMC CmapTools, contiene informazioni relative a: turismo sgroi arnese salice Vbl, aspetto giuridico riguarda norme, chi si occupa di fornire servizi tangibili come strutture ricettive, aspetto economico comprende chi si occupa di fornire servizi tangibili, turismo presenta aspetto ecologico, aspetto socio-culturale si definisce specificamente alla visita delle città d'arte, dei musei e dei siti archeologici, chi si occupa di fornire servizi tangibili come trasporti, trasporti si divide in aereo, turismo presenta aspetto storico, trasporti si divide in pullman, turismo presenta aspetto economico, turismo presenta aspetto socio-culturale, chi si occupa di fornire servizi tangibili come ospitalità, aspetto giuridico riguarda istituzioni, trasporti si divide in nave, aspetto geografico si divide in balneare, strutture ricettive si divide in strutture di intrattenimento, aspetto geografico si divide in montano, turismo presenta aspetto giuridico, ospitalità si divide in pensioni, aspetto ecologico mira alla promozione di uno sviluppo sostenibile