WARNING:
JavaScript is turned OFF. None of the links on this concept map will
work until it is reactivated.
If you need help turning JavaScript On, click here.
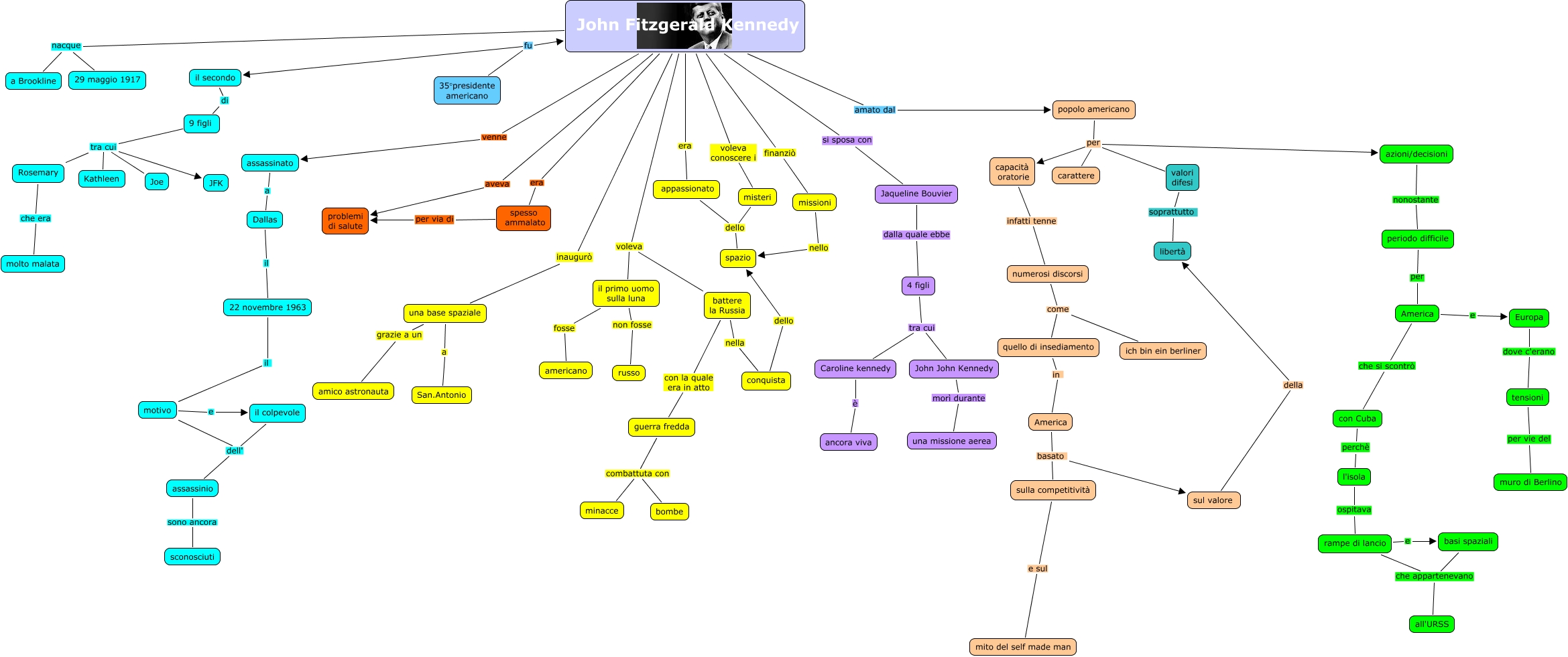
Questa Cmap, creata con IHMC CmapTools, contiene informazioni relative a: kennedy e lo spazio_storia_Airoldi, guerra fredda combattuta con bombe, John Fitzgerald Kennedy voleva battere la Russia, assassinio sono ancora sconosciuti, John Fitzgerald Kennedy era spesso ammalato, John Fitzgerald Kennedy era appassionato, l'isola ospitava rampe di lancio, una base spaziale grazie a un amico astronauta, John Fitzgerald Kennedy inaugurò una base spaziale, una base spaziale a San.Antonio, appassionato dello spazio, Rosemary che era molto malata, popolo americano per capacità oratorie, rampe di lancio che appartenevano all'URSS, John John Kennedy morì durante una missione aerea, John Fitzgerald Kennedy nacque a Brookline, battere la Russia nella conquista, popolo americano per carattere, battere la Russia con la quale era in atto guerra fredda, 22 novembre 1963 il motivo, America basato sul valore