WARNING:
JavaScript is turned OFF. None of the links on this concept map will
work until it is reactivated.
If you need help turning JavaScript On, click here.
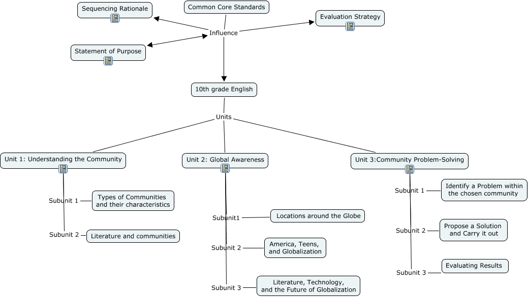
This Concept Map, created with IHMC CmapTools, has information related to: Community Problem Solving, Unit 2: Global Awareness Subunit 3 Literature, Technology, and the Future of Globalization, 10th grade English Units Unit 3:Community Problem-Solving, Unit 2: Global Awareness Subunit 2 America, Teens, and Globalization, Unit 3:Community Problem-Solving Subunit 2 Propose a Solution and Carry it out, Common Core Standards Influence Evaluation Strategy, 10th grade English Units Unit 2: Global Awareness, Unit 1: Understanding the Community Subunit 1 Types of Communities and their characteristics, Common Core Standards Influence Statement of Purpose, Unit 1: Understanding the Community Subunit 2 Literature and communities, Common Core Standards Influence Sequencing Rationale, 10th grade English Units Unit 1: Understanding the Community, Unit 2: Global Awareness Subunit1 Locations around the Globe, Unit 3:Community Problem-Solving Subunit 1 Identify a Problem within the chosen community, Common Core Standards Influence 10th grade English, Unit 3:Community Problem-Solving Subunit 3 Evaluating Results