WARNING:
JavaScript is turned OFF. None of the links on this concept map will
work until it is reactivated.
If you need help turning JavaScript On, click here.
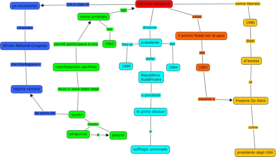
Questa Cmap, creata con IHMC CmapTools, contiene informazioni relative a: Nelson Mandela_Marzolo, African National Congress che frontegiava il regime razzista, NELSON MANDELA divenne presidente, NELSON MANDELA era a capo di un movimento, venne arrestato nel 1962, Frederik De Klerk come presidente degli USA, scontri da parte del regime razzista, presidente fino al 1999, scontri molto pesanti, al'ascesa di Frederik De Klerk, il premio Nobel per la pace nel 1993, venne arrestato egli NELSON MANDELA, sanguinosi e pesanti, presidente della Repubblica Sudafricana, 1990 dopo al'ascesa, 1993 insieme a Frederik De Klerk, un movimento chiamato African National Congress, presidente dal 1994, scontri molto sanguinosi, manifestazioni pacifiche dove ci sono state degli scontri, NELSON MANDELA vinse il premio Nobel per la pace