WARNING:
JavaScript is turned OFF. None of the links on this concept map will
work until it is reactivated.
If you need help turning JavaScript On, click here.
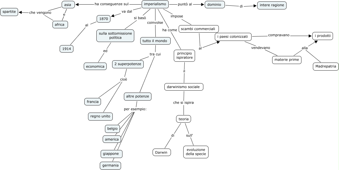
Questa Cmap, creata con IHMC CmapTools, contiene informazioni relative a: imperialismo, teoria sull' evoluzione della specie, imperialismo ha come principio ispiratore, imperialismo impose scambi commerciali, altre potenze per esempio: belgio, i paesi colonizzati compravano i prodotti, i paesi colonizzati vendevano materie prime, darwinismo sociale che si ispira teoria, 2 superpotenze cioè francia, sulla sottomissione politica ed economica, altre potenze per esempio: germania, imperialismo ha conseguenze sul asia, altre potenze per esempio: giappone, imperialismo va dal 1870, dominio di intere ragione, africa che vengono spartite, imperialismo coinvolse tutto il mondo, imperialismo puntò al dominio, 1870 al 1914, teoria di Darwin, tutto il mondo tra cui altre potenze