WARNING:
JavaScript is turned OFF. None of the links on this concept map will
work until it is reactivated.
If you need help turning JavaScript On, click here.
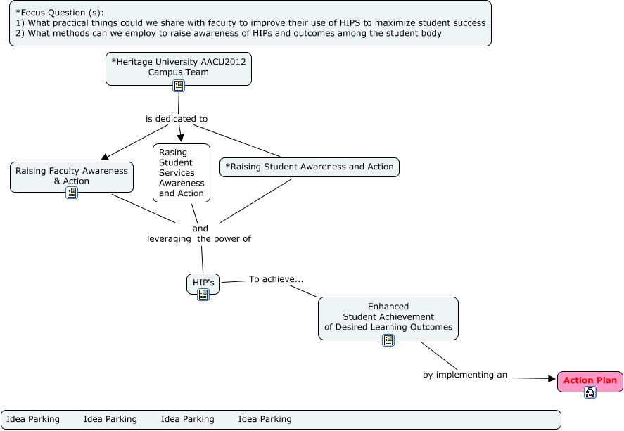
This Concept Map, created with IHMC CmapTools, has information related to: HeritageAACU2012, Rasing Student Services Awareness and Action and leveraging the power of Raising Faculty Awareness & Action, *Heritage University AACU2012 Campus Team is dedicated to Raising Faculty Awareness & Action, *Heritage University AACU2012 Campus Team is dedicated to Rasing Student Services Awareness and Action, HIP's To achieve... Enhanced Student Achievement of Desired Learning Outcomes, Enhanced Student Achievement of Desired Learning Outcomes by implementing an Action Plan, HIP's and leveraging the power of Raising Faculty Awareness & Action, Rasing Student Services Awareness and Action and leveraging the power of *Raising Student Awareness and Action, *Heritage University AACU2012 Campus Team is dedicated to *Raising Student Awareness and Action, HIP's and leveraging the power of *Raising Student Awareness and Action