WARNING:
JavaScript is turned OFF. None of the links on this concept map will
work until it is reactivated.
If you need help turning JavaScript On, click here.
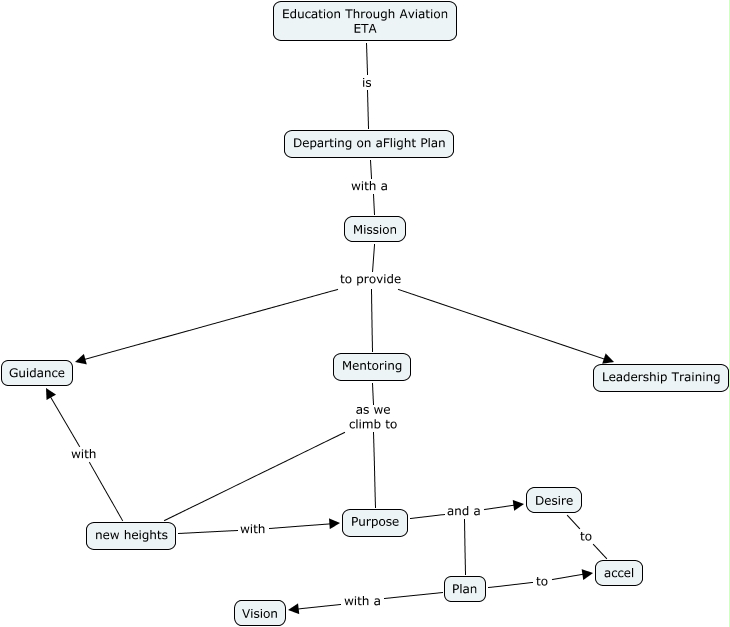
This Concept Map, created with IHMC CmapTools, has information related to: missionStatementCmap_ETA, Mentoring as we climb to Purpose, Desire to accel, new heights with Purpose, Education Through Aviation ETA is Departing on aFlight Plan, Mission to provide Mentoring, new heights with Guidance, Plan with a Vision, Departing on aFlight Plan with a Mission, Mentoring as we climb to new heights, Purpose and a Plan, Mission to provide Guidance, Mission to provide Leadership Training, Plan to accel, Purpose and a Desire