IHMC Public Cmaps (3)

        Users (create your own folder...)
            Mappe personali
            Unità 15

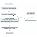
                Unità 15-1 la nascita delle Signorie in Italia.cmap
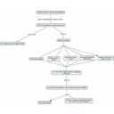
                Unità 15-2a ascesa dei signori.cmap
                Unità 15-2b le compagnie di ventura.cmap
                Unità 15-2c verso la nascita della signoria.cmap
                Unità 15-3 dalla signoria al principato.cmap
                Unità 15-4 Italia settentrionale una terra di signorie.cmap
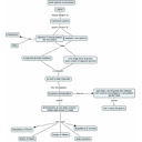
                Unità 15-5 il governo delle arti a Firenze.cmap
                Unità 15-6a I Medici a Firenze la forza dell'equilibrio.cmap
                Unità 15-6b L_ascesa di Lorenzo il Magnifico.cmap
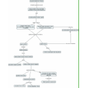
                Unità 15-7 Genova e Venezia - Due repubbliche ma due opposti destini.cmap
                Unità 15-8 La situazione politica del centro-sud.cmap