IHMC Public Cmaps (3)

        Users (create your own folder...)
            Biology 123 (Fall 2012)
                Section B - Koetje
                Choco-latte

                    Bio Project-Farming.cmap
                    CHOCOLATTE FOOD WEB.cmap
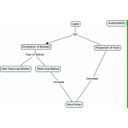
                    Food vs Fuel.cmap