WARNING:
JavaScript is turned OFF. None of the links on this concept map will
work until it is reactivated.
If you need help turning JavaScript On, click here.
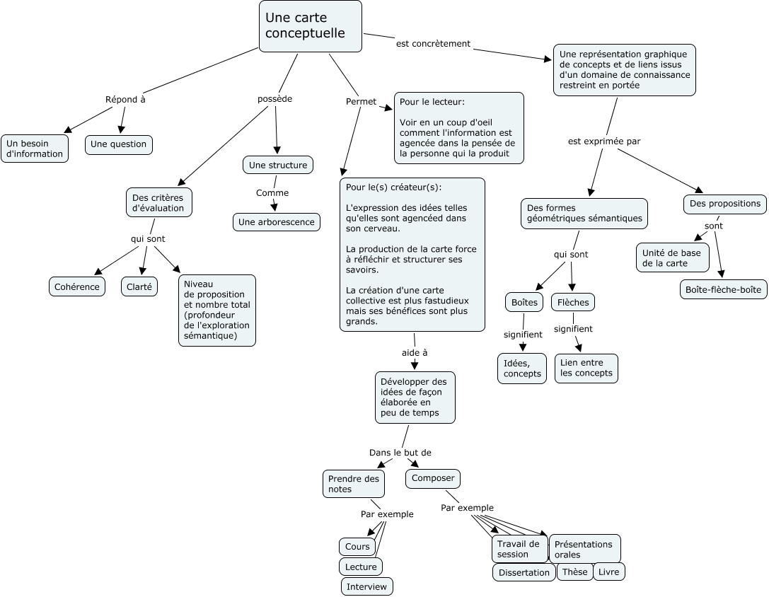
Cette carte de concepts créée avec IHMC CmapTools traite de: Qu est ce qu une Carte conceptuelle, Des propositions sont Unité de base de la carte, Une carte conceptuelle Répond à Un besoin d'information, Boîtes signifient Idées, concepts, Une carte conceptuelle est concrètement Une représentation graphique de concepts et de liens issus d'un domaine de connaissance restreint en portée, Composer Par exemple Présentations orales, Une carte conceptuelle Permet Pour le lecteur: Voir en un coup d'oeil comment l'information est agencée dans la pensée de la personne qui la produit, Une carte conceptuelle possède Des critères d'évaluation, Une représentation graphique de concepts et de liens issus d'un domaine de connaissance restreint en portée est exprimée par Des propositions, Flèches signifient Lien entre les concepts, Composer Par exemple Livre, Des propositions sont Boîte-flèche-boîte, Composer Par exemple Travail de session, Composer Par exemple Thèse, Pour le(s) créateur(s): L'expression des idées telles qu'elles sont agencéed dans son cerveau. La production de la carte force à réfléchir et structurer ses savoirs. La création d'une carte collective est plus fastudieux mais ses bénéfices sont plus grands. aide à Développer des idées de façon élaborée en peu de temps, Des critères d'évaluation qui sont Niveau de proposition et nombre total (profondeur de l'exploration sémantique), Prendre des notes Par exemple Interview, Développer des idées de façon élaborée en peu de temps Dans le but de Prendre des notes, Une carte conceptuelle Répond à Une question, Composer Par exemple Dissertation, Une carte conceptuelle possède Une structure