WARNING:
JavaScript is turned OFF. None of the links on this concept map will
work until it is reactivated.
If you need help turning JavaScript On, click here.
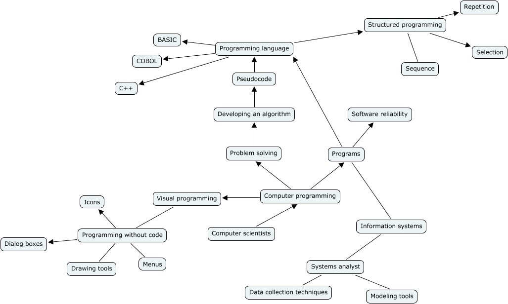
This Concept Map, created with IHMC CmapTools, has information related to: STEVEN, Programming without code Menus, Programming language COBOL, Systems analyst Modeling tools, Programs Programming language, Programming language C++, Programming without code Dialog boxes, Structured programming Repetition, Programming without code Icons, Systems analyst Data collection techniques, Computer programming Problem solving, Computer scientists Computer programming, Programming language BASIC, Programming language Structured programming, Developing an algorithm Pseudocode, Computer programming Visual programming, Pseudocode Programming language, Structured programming Sequence, Visual programming Programming without code, Programming without code Drawing tools, Programs Software reliability