WARNING:
JavaScript is turned OFF. None of the links on this concept map will
work until it is reactivated.
If you need help turning JavaScript On, click here.
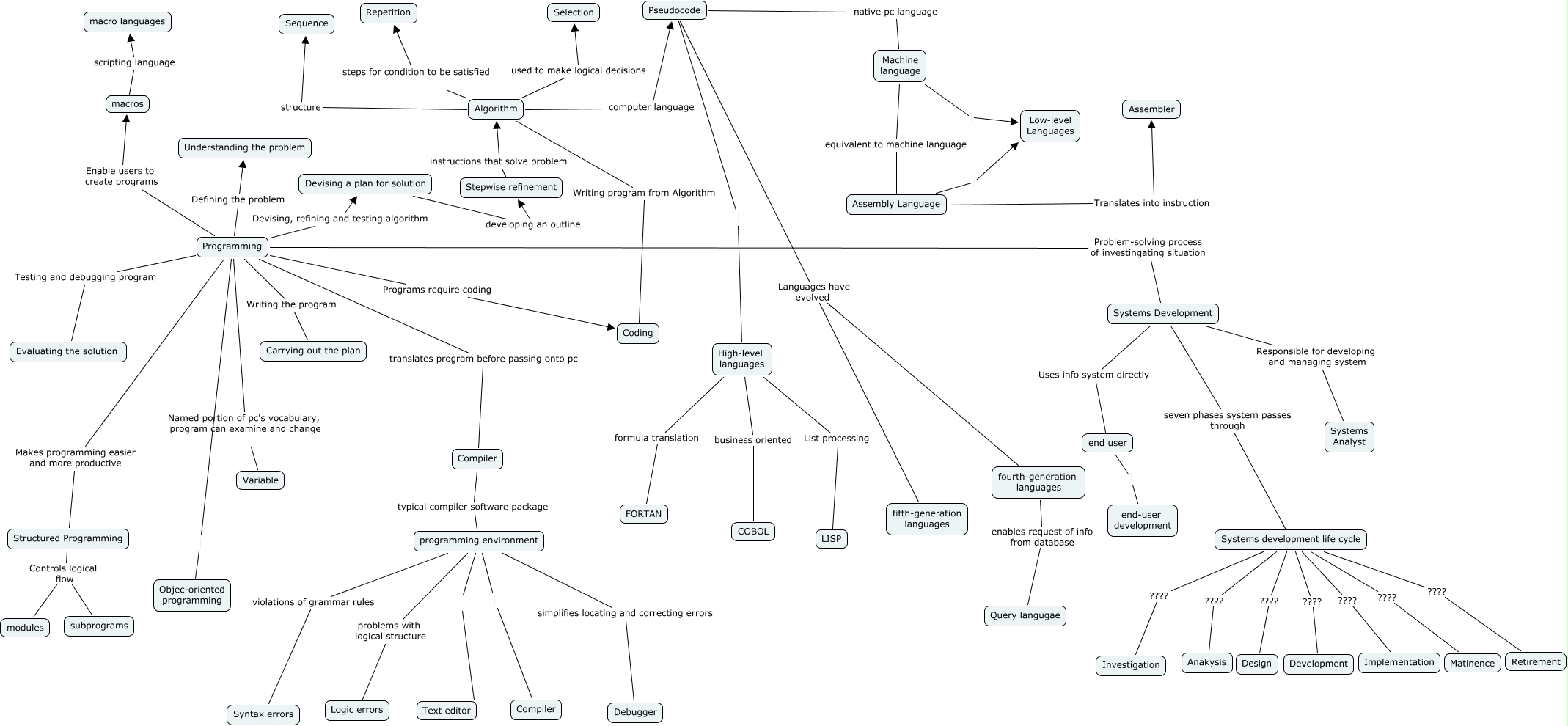
This Concept Map, created with IHMC CmapTools, has information related to: JACOB, Programming Enable users to create programs macros, Systems development life cycle ???? Retirement, High-level languages List processing LISP, Algorithm used to make logical decisions Selection, Systems Development seven phases system passes through Systems development life cycle, High-level languages formula translation FORTAN, Structured Programming Controls logical flow subprograms, Systems development life cycle ???? Investigation, Systems development life cycle ???? Implementation, Algorithm structure Sequence, programming environment Text editor, High-level languages business oriented COBOL, programming environment violations of grammar rules Syntax errors, Systems development life cycle ???? Anakysis, Programming Makes programming easier and more productive Structured Programming, Pseudocode High-level languages, Systems Development Responsible for developing and managing system Systems Analyst, macros scripting language macro languages, Pseudocode Languages have evolved fourth-generation languages, Pseudocode native pc language Machine language