WARNING:
JavaScript is turned OFF. None of the links on this concept map will
work until it is reactivated.
If you need help turning JavaScript On, click here.
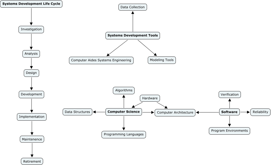
This Concept Map, created with IHMC CmapTools, has information related to: NICHOLAS, Maintenence Retirement, Software Reliability, Software Verification, Systems Development Tools Computer Aides Systems Engineering, Development Implementation, Analysis Design, Implementation Maintenence, Computer Science Programming Languages, Systems Development Life Cycle Investigation, Computer Science Computer Architecture, Systems Development Tools Data Collection, Hardware Computer Science, Design Development, Software Computer Architecture, Computer Science Algorithms, Software Program Environments, Computer Science Data Structures, Hardware Computer Architecture, Investigation Analysis, Systems Development Tools Modeling Tools