WARNING:
JavaScript is turned OFF. None of the links on this concept map will
work until it is reactivated.
If you need help turning JavaScript On, click here.
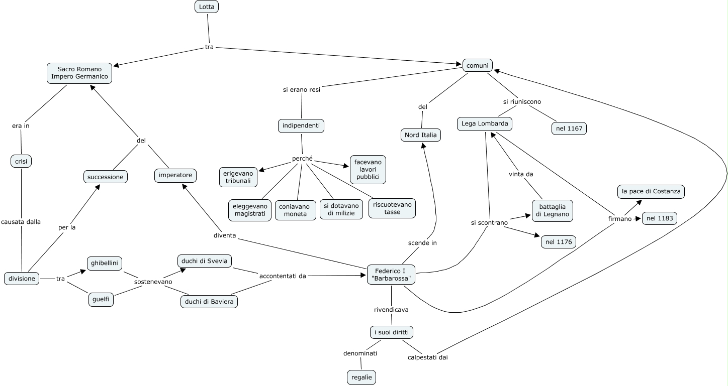
Questa Cmap, creata con IHMC CmapTools, contiene informazioni relative a: barbarossa, Federico I "Barbarossa" scende in Nord Italia, ghibellini sostenevano duchi di Svevia, i suoi diritti denominati regalìe, comuni si riuniscono nel 1167, comuni del Nord Italia, Lega Lombarda firmano nel 1183, Federico I "Barbarossa" si scontrano battaglia di Legnano, Federico I "Barbarossa" firmano nel 1183, guelfi sostenevano duchi di Svevia, comuni si riuniscono Lega Lombarda, battaglia di Legnano vinta da Lega Lombarda, duchi di Baviera accontentati da Federico I "Barbarossa", indipendenti perché facevano lavori pubblici, indipendenti perché riscuotevano tasse, Federico I "Barbarossa" diventa imperatore, imperatore del Sacro Romano Impero Germanico, Lotta tra comuni, divisione tra guelfi, ghibellini sostenevano duchi di Baviera, Lega Lombarda firmano la pace di Costanza