WARNING:
JavaScript is turned OFF. None of the links on this concept map will
work until it is reactivated.
If you need help turning JavaScript On, click here.
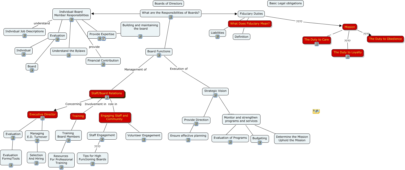
This Concept Map, created with IHMC CmapTools, has information related to: Boards of Directors, Managing E.D. Turnover ???? Selection And Hiring, What are the Responsibilities of Boards? ???? Board Functions, Individual Board Member Responsibilities ???? Understand the Bylaws, Fiduciary Duties Definition, What are the Responsibilities of Boards? ???? Individual Board Member Responsibilities, Evaluation ???? Evaluation Forms/Tools, Mission ???? The Duty to Obedience, Strategic Vision ???? Provide Direction, Monitor and strengthen programs and services ???? Evaluation of Programs, Provide Expertise ???? Building and maintaining the board, Mission The Duty to Care, Monitor and strengthen programs and services ???? Determine the Mission Uphold the Mission, Individual ???? Evaluation, Individual Board Member Responsibilities understand Individual Job Descriptions, Executive Director ???? Evaluation, Staff Engagement ???? Tips for High Functioning Boards, Staff/Board Relations Involvement in Training, Mission ???? The Duty to Loyalty, Individual Board Member Responsibilities provide Financial Contribution, Monitor and strengthen programs and services ???? Budgeting