WARNING:
JavaScript is turned OFF. None of the links on this concept map will
work until it is reactivated.
If you need help turning JavaScript On, click here.
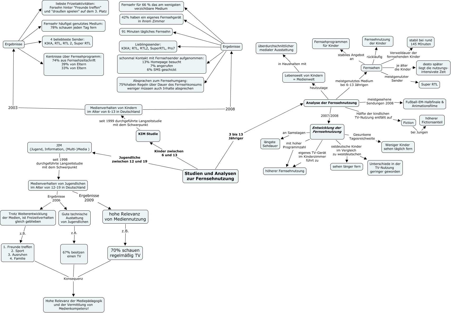
Dieses mit IHMC CmapTools erstellte CMap hat Informationen bezüglich: Aufgabe 2, Ergebnisse schonmal Kontakt mit Fernsehsender aufgenommen: 13% Homepage besucht 7% angerufen 6% SMS geschickt, Ergebnisse Lieblingssender: KIKA; RTL, RTL2, SuperRTL, Pro7, Ergebnisse Fernsehr für 66 % das am wenigsten verzichtbare Medium, Entwicklung der Fernsehnutzung ostdeutsche Kinder im Vergleich zu westdeutschen Unterschiede in der TV-Nutzung geringer geworden, Medienverhalten von Kindern im Alter von 6-13 in Deutschland 2003 Ergebnisse, Fiction bei Jungen höherer Fictionsanteil, KIM Studie seit 1999 durchgeführte Langzeitstudie mit dem Schwerpunkt Medienverhalten von Kindern im Alter von 6-13 in Deutschland, Analyse der Fernsehnutzung Hälfte der kindlichen TV-Nutzung entfällt auf Fiction, Analyse der Fernsehnutzung meistgesehene Sendungen 2008 Fußball-EM-Halbfinale & Animationsfilme, Entwicklung der Fernsehnutzung ostdeutsche Kinder im Vergleich zu westdeutschen sehen länger fern, Entwicklung der Fernsehnutzung Gesunkene Tagesreichweite Weniger Kinder sehen täglich fern, 1. Freunde treffen 2. Sport 3. Ausruhen 4. Familie Konsequenz Hohe Relevanz der Mediepädagogik und der Vermittlung von Medienkompetenz!, Medienverhalten von Jugendlichen im Alter von 12-19 in Deutschland Ergebnisse 2006 Gute technische Austattung von Jugendlichen, Trotz Weiterentwicklung der Medien, ist Freizeitverhalten gleich geblieben z.B. 1. Freunde treffen 2. Sport 3. Ausruhen 4. Familie, Medienverhalten von Jugendlichen im Alter von 12-19 in Deutschland Ergebnisse 2006 Trotz Weiterentwicklung der Medien, ist Freizeitverhalten gleich geblieben, JIM (Jugend, Information, (Multi-)Media ) seit 1998 durchgeführte Langzeitstudie mit dem Schwerpunkt Medienverhalten von Jugendlichen im Alter von 12-19 in Deutschland, Analyse der Fernsehnutzung heutzutage Lebenswelt von Kindern = Medienwelt, Fernsehen stabiles Angebot an Fernsehprogrammen für Kinder, Studien und Analysen zur Fernsehnutzung Jugendliche zwischen 12 und 19 JIM (Jugend, Information, (Multi-)Media ), Studien und Analysen zur Fernsehnutzung Kinder zwischen 6 und 13 KIM Studie