WARNING:
JavaScript is turned OFF. None of the links on this concept map will
work until it is reactivated.
If you need help turning JavaScript On, click here.
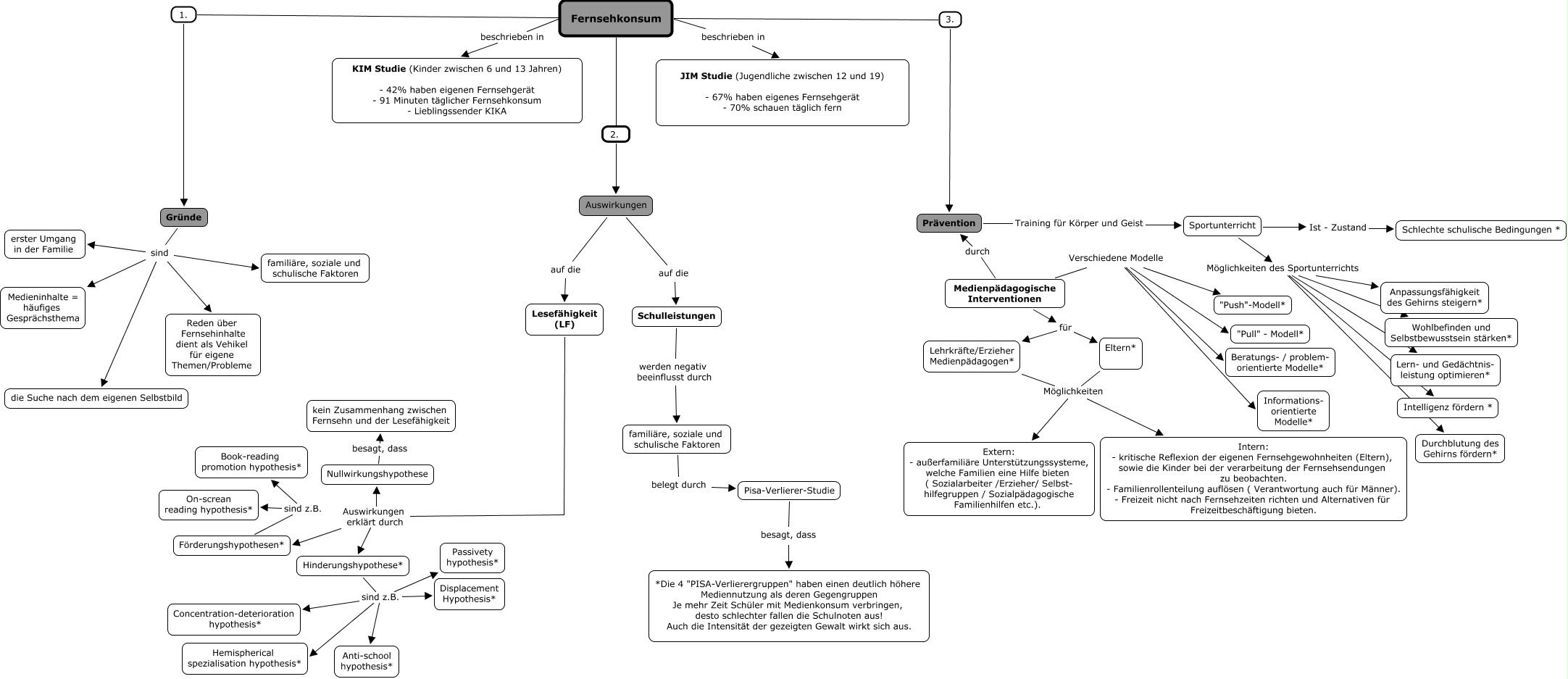
Dieses mit IHMC CmapTools erstellte CMap hat Informationen bezüglich: Aufgabe 2, Lesefähigkeit (LF) Auswirkungen erklärt durch Hinderungshypothese*, Förderungshypothesen* sind z.B. On-screan reading hypothesis*, Förderungshypothesen* sind z.B. Book-reading promotion hypothesis*, Nullwirkungshypothese besagt, dass kein Zusammenhang zwischen Fernsehn und der Lesefähigkeit, Medienpädagogische Interventionen Verschiedene Modelle Informations- orientierte Modelle*, Eltern* Möglichkeiten Extern: - außerfamiliäre Unterstützungssysteme, welche Familien eine Hilfe bieten ( Sozialarbeiter /Erzieher/ Selbst- hilfegruppen / Sozialpädagogische Familienhilfen etc.)., Medienpädagogische Interventionen Verschiedene Modelle Beratungs- / problem- orientierte Modelle*, Medienpädagogische Interventionen Verschiedene Modelle "Pull" - Modell*, Medienpädagogische Interventionen durch Prävention, Medienpädagogische Interventionen für Eltern*, Sportunterricht Möglichkeiten des Sportunterrichts Intelligenz fördern *, Sportunterricht Möglichkeiten des Sportunterrichts Durchblutung des Gehirns fördern*, Sportunterricht Ist - Zustand Schlechte schulische Bedingungen *, Fernsehkonsum 3. Prävention, Gründe sind die Suche nach dem eigenen Selbstbild, Gründe sind erster Umgang in der Familie, Fernsehkonsum beschrieben in JIM Studie (Jugendliche zwischen 12 und 19) - 67% haben eigenes Fernsehgerät - 70% schauen täglich fern, Auswirkungen auf die Lesefähigkeit (LF), Eltern* Möglichkeiten Intern: - kritische Reflexion der eigenen Fernsehgewohnheiten (Eltern), sowie die Kinder bei der verarbeitung der Fernsehsendungen zu beobachten. - Familienrollenteilung auflösen ( Verantwortung auch für Männer). - Freizeit nicht nach Fernsehzeiten richten und Alternativen für Freizeitbeschäftigung bieten., Medienpädagogische Interventionen Verschiedene Modelle "Push"-Modell*