WARNING:
JavaScript is turned OFF. None of the links on this concept map will
work until it is reactivated.
If you need help turning JavaScript On, click here.
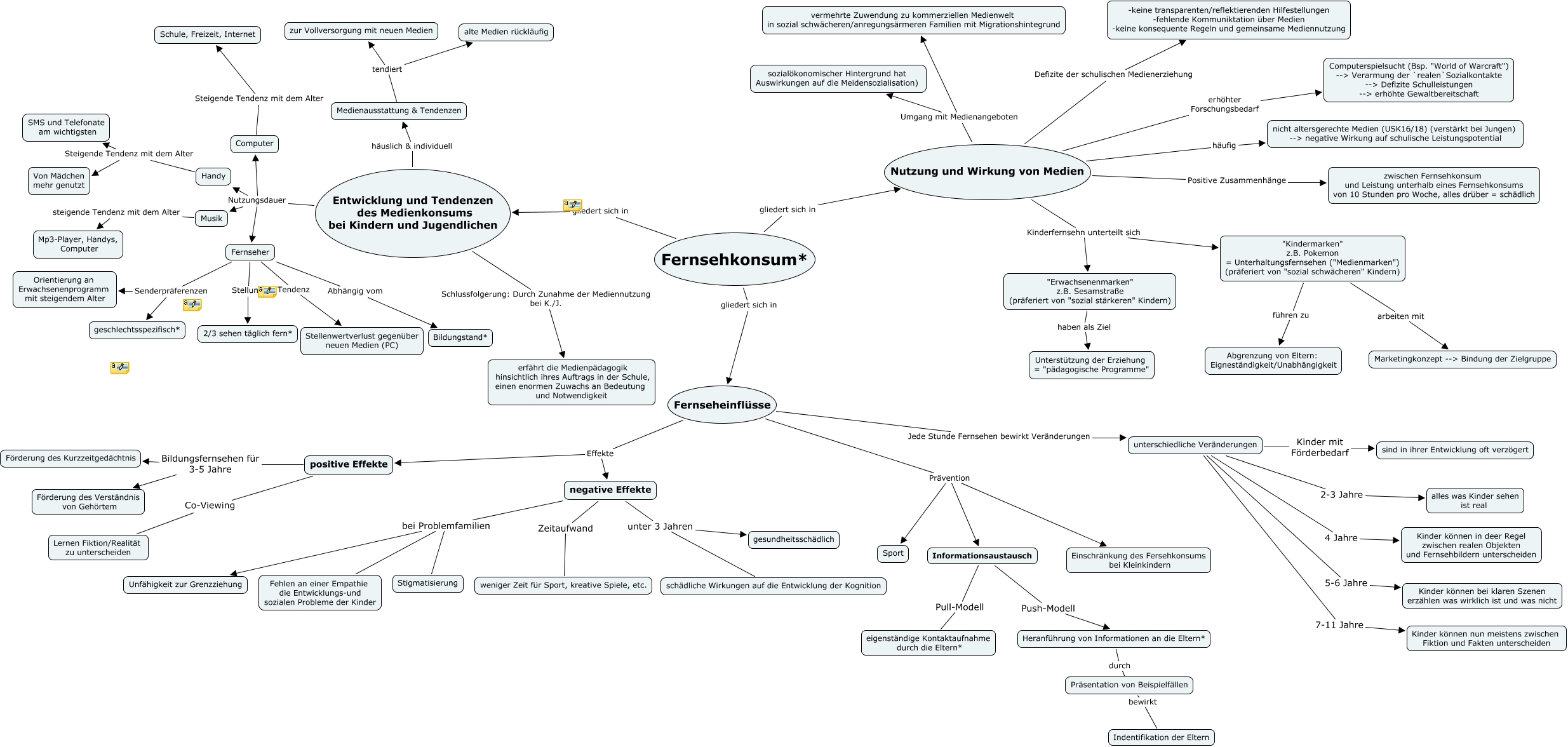
Dieses mit IHMC CmapTools erstellte CMap hat Informationen bezüglich: Aufgabe 2, Fernsehkonsum* gliedert sich in Entwicklung und Tendenzen des Medienkonsums bei Kindern und Jugendlichen, Medienausstattung & Tendenzen tendiert alte Medien rückläufig, Musik steigende Tendenz mit dem Alter Mp3-Player, Handys, Computer, Handy Steigende Tendenz mit dem Alter SMS und Telefonate am wichtigsten, Fernseher Abhängig vom Bildungstand*, "Kindermarken" z.B. Pokemon = Unterhaltungsfernsehen ("Medienmarken") (präferiert von "sozial schwächeren" Kindern) arbeiten mit Marketingkonzept --> Bindung der Zielgruppe, "Kindermarken" z.B. Pokemon = Unterhaltungsfernsehen ("Medienmarken") (präferiert von "sozial schwächeren" Kindern) führen zu Abgrenzung von Eltern: Eigneständigkeit/Unabhängigkeit, Nutzung und Wirkung von Medien Kinderfernsehn unterteilt sich "Kindermarken" z.B. Pokemon = Unterhaltungsfernsehen ("Medienmarken") (präferiert von "sozial schwächeren" Kindern), Nutzung und Wirkung von Medien Umgang mit Medienangeboten sozialökonomischer Hintergrund hat Auswirkungen auf die Meidensozialisation), unterschiedliche Veränderungen 2-3 Jahre alles was Kinder sehen ist real, Fernseheinflüsse Prävention Informationsaustausch, negative Effekte unter 3 Jahren gesundheitsschädlich, negative Effekte bei Problemfamilien Stigmatisierung, positive Effekte Co-Viewing Lernen Fiktion/Realität zu unterscheiden, Entwicklung und Tendenzen des Medienkonsums bei Kindern und Jugendlichen Schlussfolgerung: Durch Zunahme der Mediennutzung bei K./J. erfährt die Medienpädagogik hinsichtlich ihres Auftrags in der Schule, einen enormen Zuwachs an Bedeutung und Notwendigkeit, Entwicklung und Tendenzen des Medienkonsums bei Kindern und Jugendlichen häuslich & individuell Medienausstattung & Tendenzen, Entwicklung und Tendenzen des Medienkonsums bei Kindern und Jugendlichen Nutzungsdauer Computer, Entwicklung und Tendenzen des Medienkonsums bei Kindern und Jugendlichen Nutzungsdauer Handy, Handy Steigende Tendenz mit dem Alter Von Mädchen mehr genutzt, Computer Steigende Tendenz mit dem Alter Schule, Freizeit, Internet