WARNING:
JavaScript is turned OFF. None of the links on this concept map will
work until it is reactivated.
If you need help turning JavaScript On, click here.
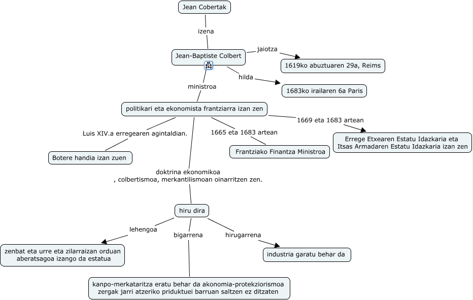
Este Cmap, tiene información relacionada con: jean colbertak, Jean-Baptiste Colbert hilda 1683ko irailaren 6a Paris, politikari eta ekonomista frantziarra izan zen Luis XIV.a erregearen agintaldian. Botere handia izan zuen, hiru dira hirugarrena industria garatu behar da, hiru dira lehengoa zenbat eta urre eta zilarraizan orduan aberatsagoa izango da estatua, politikari eta ekonomista frantziarra izan zen 1669 eta 1683 artean Errege Etxearen Estatu Idazkaria eta Itsas Armadaren Estatu Idazkaria izan zen, Jean Cobertak izena Jean-Baptiste Colbert, politikari eta ekonomista frantziarra izan zen doktrina ekonomikoa , colbertismoa, merkantilismoan oinarritzen zen. hiru dira, politikari eta ekonomista frantziarra izan zen 1665 eta 1683 artean Frantziako Finantza Ministroa, Jean-Baptiste Colbert jaiotza 1619ko abuztuaren 29a, Reims, Jean-Baptiste Colbert ministroa politikari eta ekonomista frantziarra izan zen, hiru dira bigarrena kanpo-merkataritza eratu behar da akonomia-protekziorismoa zergak jarri atzeriko priduktuei barruan saltzen ez ditzaten