WARNING:
JavaScript is turned OFF. None of the links on this concept map will
work until it is reactivated.
If you need help turning JavaScript On, click here.
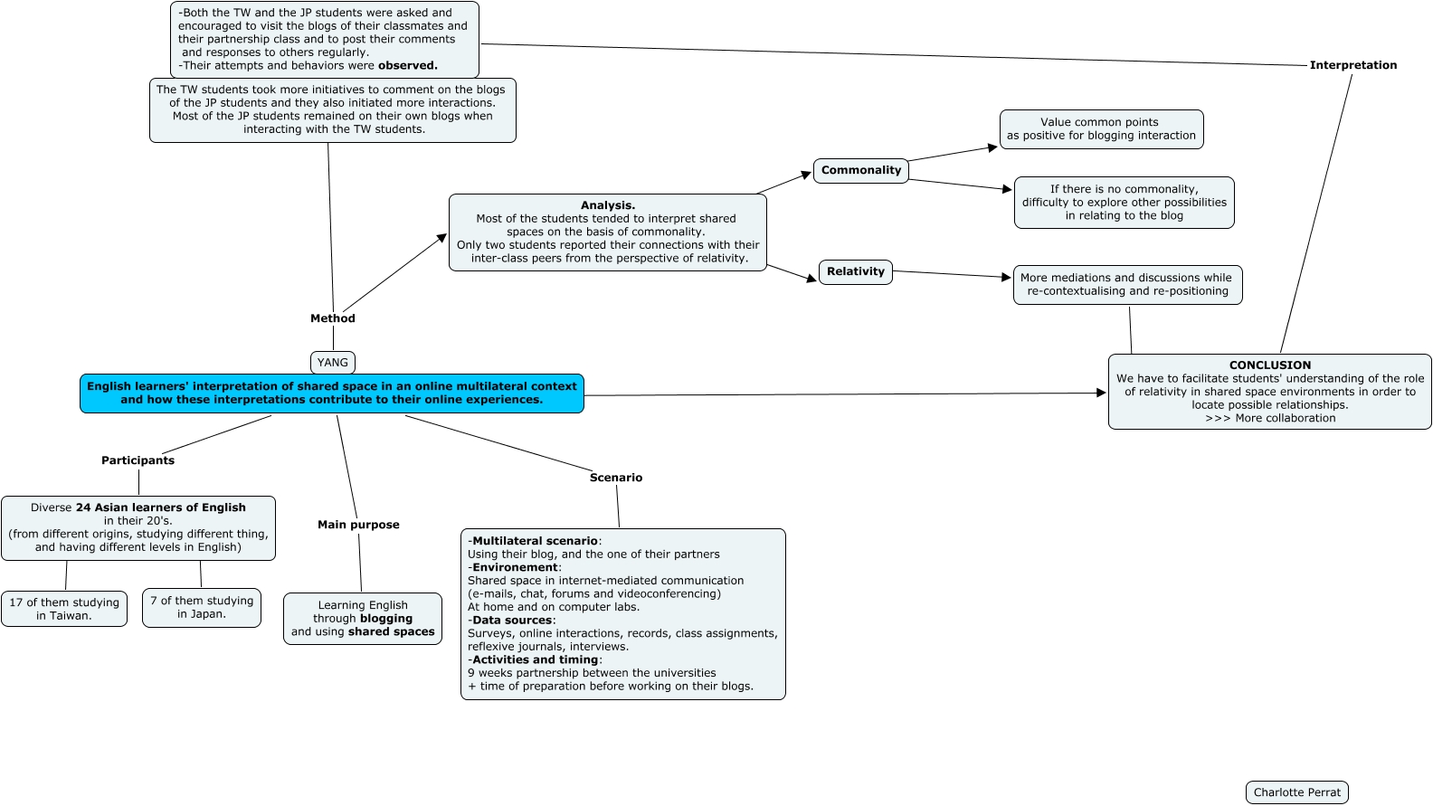
Cette carte de concepts créée avec IHMC CmapTools traite de: Yang_CharlottePerrat, Analysis. Most of the students tended to interpret shared spaces on the basis of commonality. Only two students reported their connections with their inter-class peers from the perspective of relativity. ???? Commonality, More mediations and discussions while re-contextualising and re-positioning ???? CONCLUSION We have to facilitate students' understanding of the role of relativity in shared space environments in order to locate possible relationships. >>> More collaboration, Commonality ???? Value common points as positive for blogging interaction, YANG ???? English learners' interpretation of shared space in an online multilateral context and how these interpretations contribute to their online experiences., Diverse 24 Asian learners of English in their 20's. (from different origins, studying different thing, and having different levels in English) ???? 7 of them studying in Japan., English learners' interpretation of shared space in an online multilateral context and how these interpretations contribute to their online experiences. Main purpose Learning English through blogging and using shared spaces, Analysis. Most of the students tended to interpret shared spaces on the basis of commonality. Only two students reported their connections with their inter-class peers from the perspective of relativity. ???? Relativity, English learners' interpretation of shared space in an online multilateral context and how these interpretations contribute to their online experiences. ???? CONCLUSION We have to facilitate students' understanding of the role of relativity in shared space environments in order to locate possible relationships. >>> More collaboration, YANG Method Analysis. Most of the students tended to interpret shared spaces on the basis of commonality. Only two students reported their connections with their inter-class peers from the perspective of relativity., English learners' interpretation of shared space in an online multilateral context and how these interpretations contribute to their online experiences. Participants Diverse 24 Asian learners of English in their 20's. (from different origins, studying different thing, and having different levels in English), English learners' interpretation of shared space in an online multilateral context and how these interpretations contribute to their online experiences. Scenario -Multilateral scenario: Using their blog, and the one of their partners -Environement: Shared space in internet-mediated communication (e-mails, chat, forums and videoconferencing) At home and on computer labs. -Data sources: Surveys, online interactions, records, class assignments, reflexive journals, interviews. -Activities and timing: 9 weeks partnership between the universities + time of preparation before working on their blogs., YANG Method -Both the TW and the JP students were asked and encouraged to visit the blogs of their classmates and their partnership class and to post their comments and responses to others regularly. -Their attempts and behaviors were observed., Relativity ???? More mediations and discussions while re-contextualising and re-positioning, -Both the TW and the JP students were asked and encouraged to visit the blogs of their classmates and their partnership class and to post their comments and responses to others regularly. -Their attempts and behaviors were observed. Interpretation CONCLUSION We have to facilitate students' understanding of the role of relativity in shared space environments in order to locate possible relationships. >>> More collaboration, Commonality ???? If there is no commonality, difficulty to explore other possibilities in relating to the blog, Diverse 24 Asian learners of English in their 20's. (from different origins, studying different thing, and having different levels in English) ???? 17 of them studying in Taiwan.