WARNING:
JavaScript is turned OFF. None of the links on this concept map will
work until it is reactivated.
If you need help turning JavaScript On, click here.
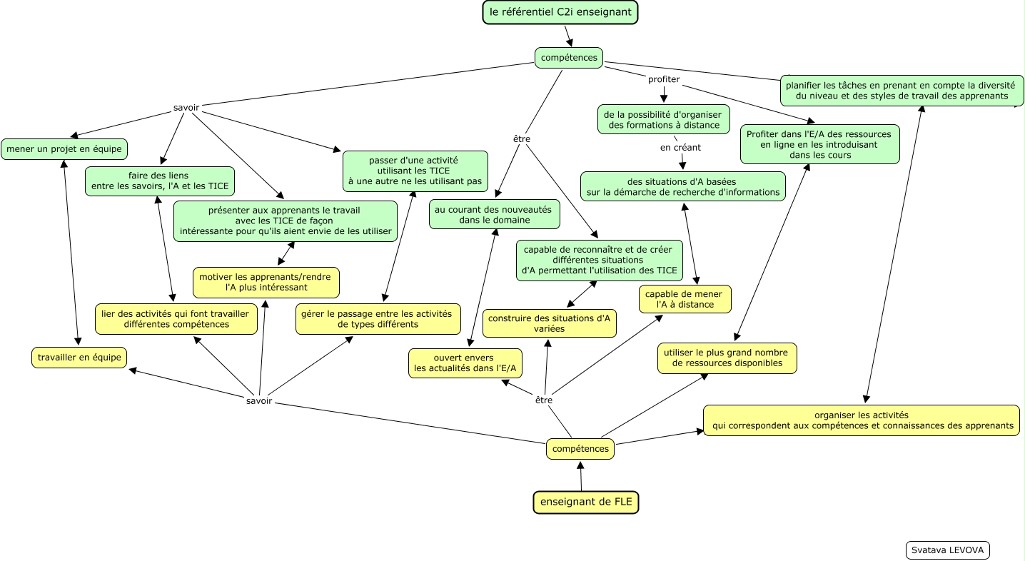
Tato Cmapa, vytvořená pomocí CmapTools, obsahuje informaci související s: C2i enseignant_LEVOVA_Svatava