WARNING:
JavaScript is turned OFF. None of the links on this concept map will
work until it is reactivated.
If you need help turning JavaScript On, click here.
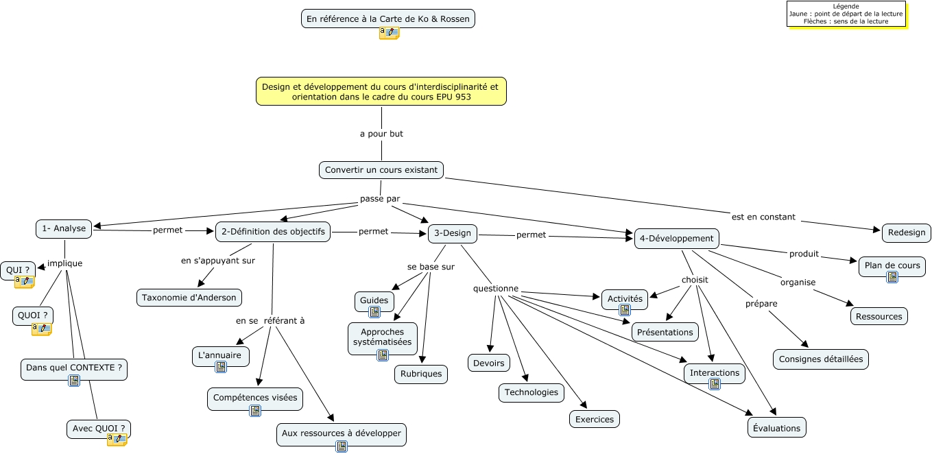
Cette carte de concepts créée avec IHMC CmapTools traite de: Design et développement du cours d'interdisciplinarité et orientation, Convertir un cours existant passe par 3-Design, 1- Analyse implique Dans quel CONTEXTE ?, Design et développement du cours d'interdisciplinarité et orientation dans le cadre du cours EPU 953 a pour but Convertir un cours existant, 2-Définition des objectifs en se référant à L'annuaire, 4-Développement organise Ressources, 4-Développement choisit Activités, 4-Développement produit Plan de cours, Convertir un cours existant est en constant Redesign, 3-Design se base sur Rubriques, 3-Design questionne Technologies, 1- Analyse permet 2-Définition des objectifs, 1- Analyse implique Avec QUOI ?, 3-Design se base sur Approches systématisées, Convertir un cours existant passe par 1- Analyse, Convertir un cours existant passe par 4-Développement, Convertir un cours existant passe par 2-Définition des objectifs, 4-Développement choisit Présentations, 4-Développement prépare Consignes détaillées, 3-Design questionne Devoirs, 3-Design permet 4-Développement