WARNING:
JavaScript is turned OFF. None of the links on this concept map will
work until it is reactivated.
If you need help turning JavaScript On, click here.
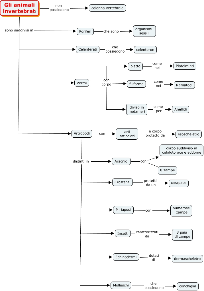
Questa Cmap, creata con IHMC CmapTools, contiene informazioni relative a: Animali Invertebrati, Gli animali invertebrati sono suddivisi in Vermi, Echinodermi dotati di dermascheletro, Vermi con corpo diviso in metameri, Artropodi distinti in Molluschi, Gli animali invertebrati non possiedono colonna vertebrale, Gli animali invertebrati sono suddivisi in Poriferi, filiforme come nei Nematodi, Insetti caratterizzati da 3 paia di zampe, Molluschi che possiedono conchiglia, Poriferi che sono organismi sessili, Crostacei protetti da un carapace, Artropodi distinti in Miriapodi, Artropodi distinti in Crostacei, piatto come nei Platelminti, Gli animali invertebrati sono suddivisi in Artropodi, Miriapodi con numerose zampe, Gli animali invertebrati sono suddivisi in Celenterati, Celenterati che possiedono celenteron, Artropodi distinti in Echinodermi, Artropodi distinti in Insetti