WARNING:
JavaScript is turned OFF. None of the links on this concept map will
work until it is reactivated.
If you need help turning JavaScript On, click here.
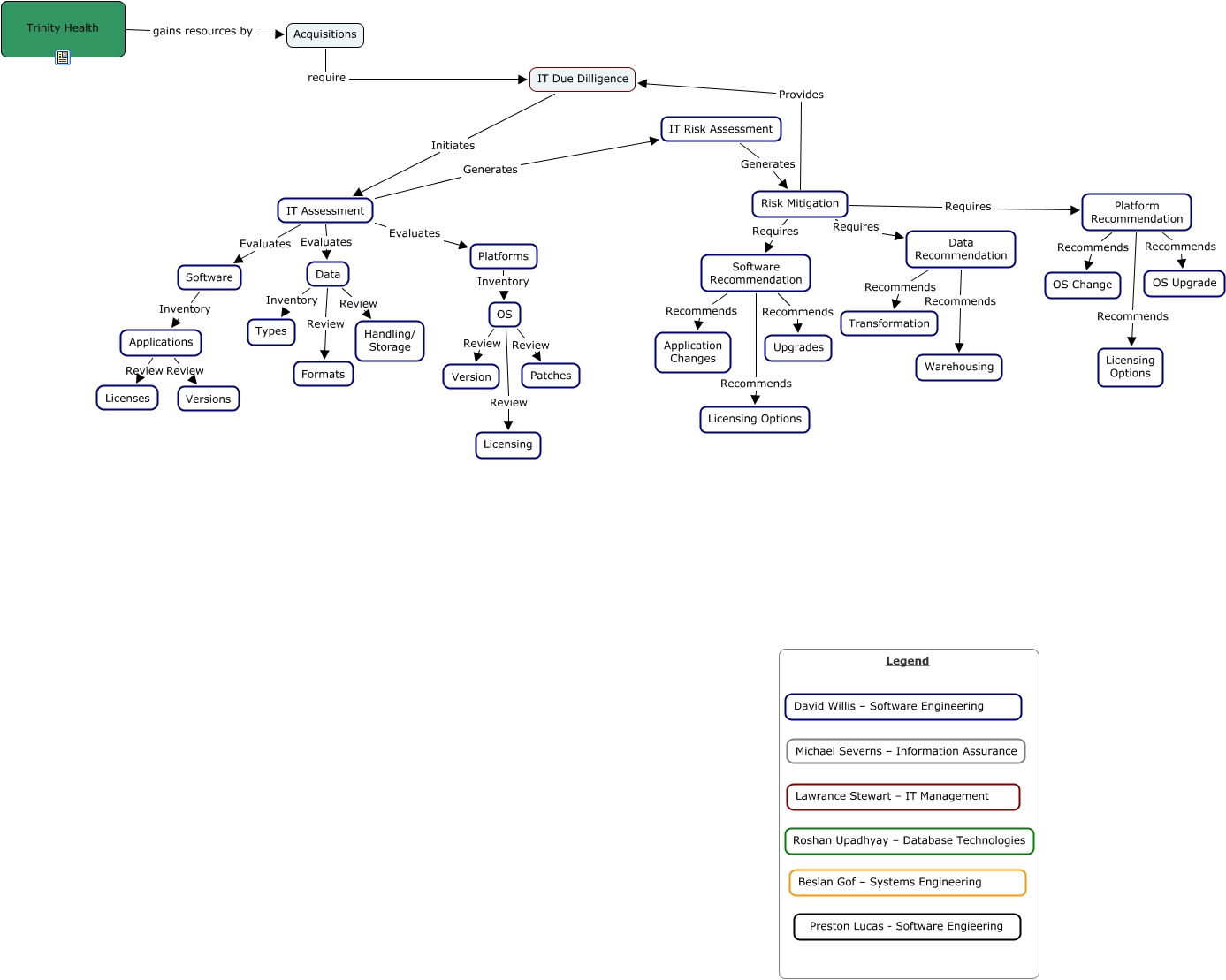
This Concept Map, created with IHMC CmapTools, has information related to: Trinity Health IT Due Diligence - Software, Software Recommendation Recommends Upgrades, OS Review Licensing, IT Assessment Evaluates Software, Risk Mitigation Requires Software Recommendation, IT Assessment Evaluates Data, Risk Mitigation Requires Data Recommendation, Platforms Inventory OS, OS Review Patches, OS Review Version, Data Review Formats, Data Recommendation Recommends Transformation, Applications Review Versions, Software Recommendation Recommends Licensing Options, Applications Review Licenses, IT Risk Assessment Generates Risk Mitigation, Data Recommendation Recommends Warehousing, Acquisitions require IT Due Dilligence, Risk Mitigation Provides IT Due Dilligence, Risk Mitigation Requires Platform Recommendation, IT Assessment Evaluates Platforms