WARNING:
JavaScript is turned OFF. None of the links on this concept map will
work until it is reactivated.
If you need help turning JavaScript On, click here.
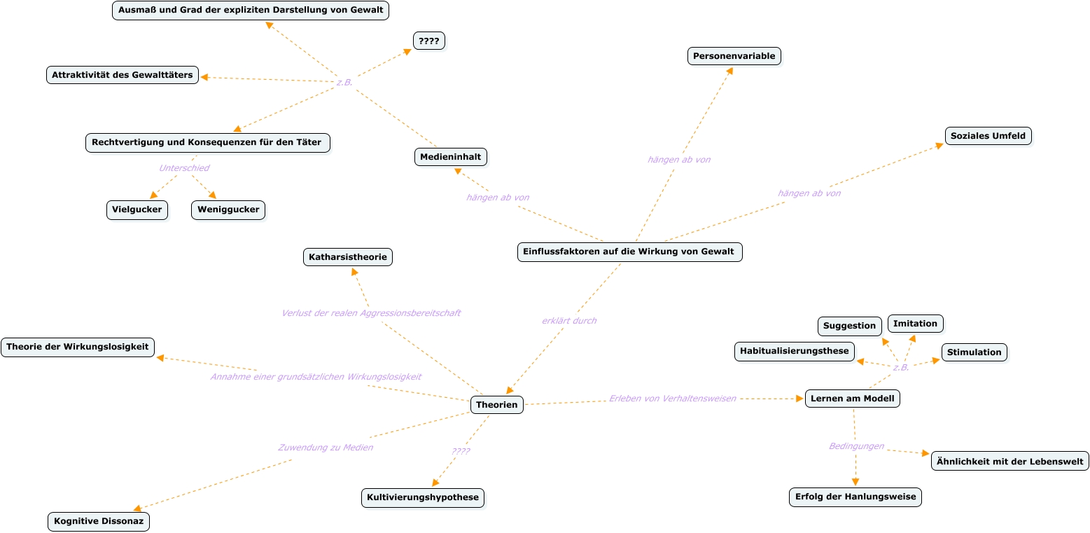
Dieses mit IHMC CmapTools erstellte CMap hat Informationen bezüglich: Unbenannt, Einflussfaktoren auf die Wirkung von Gewalt erklärt durch Theorien, Theorien Verlust der realen Aggressionsbereitschaft Katharsistheorie, Einflussfaktoren auf die Wirkung von Gewalt hängen ab von Medieninhalt, Medieninhalt z.B. Ausmaß und Grad der expliziten Darstellung von Gewalt, Medieninhalt z.B. Rechtvertigung und Konsequenzen für den Täter, Einflussfaktoren auf die Wirkung von Gewalt hängen ab von Soziales Umfeld, Lernen am Modell z.B. Imitation, Theorien Zuwendung zu Medien Kognitive Dissonaz, Lernen am Modell Bedingungen Erfolg der Hanlungsweise, Lernen am Modell z.B. Habitualisierungsthese, Medieninhalt z.B. ????, Theorien Annahme einer grundsätzlichen Wirkungslosigkeit Theorie der Wirkungslosigkeit, Theorien Erleben von Verhaltensweisen Lernen am Modell, Lernen am Modell Bedingungen Ähnlichkeit mit der Lebenswelt, Medieninhalt z.B. Attraktivität des Gewalttäters, Einflussfaktoren auf die Wirkung von Gewalt hängen ab von Personenvariable, Lernen am Modell z.B. Suggestion, Lernen am Modell z.B. Stimulation, Theorien ???? Kultivierungshypothese, Rechtvertigung und Konsequenzen für den Täter Unterschied Vielgucker