WARNING:
JavaScript is turned OFF. None of the links on this concept map will
work until it is reactivated.
If you need help turning JavaScript On, click here.
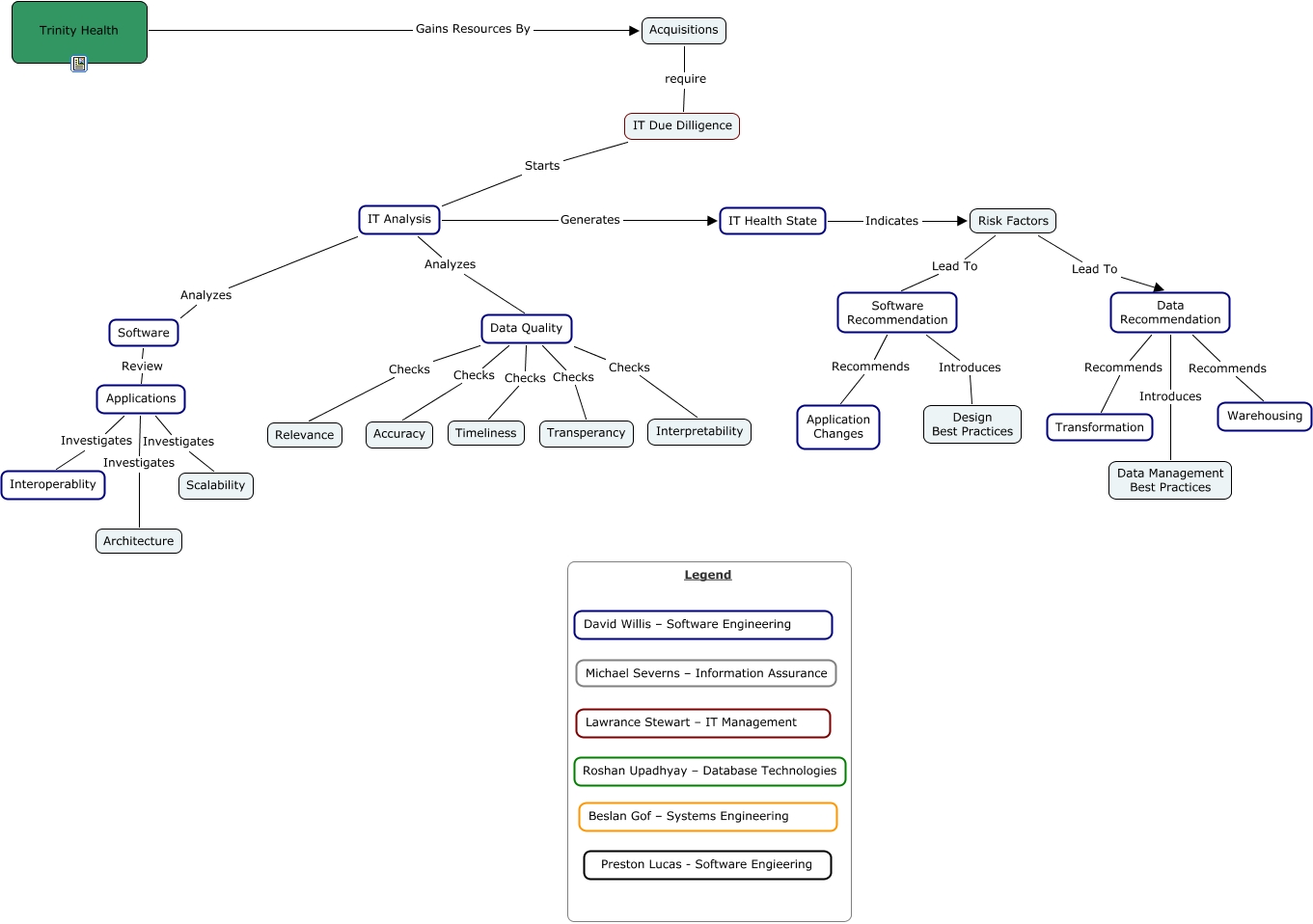
This Concept Map, created with IHMC CmapTools, has information related to: Trinity Health IT Due Dilligence - Software 2, Data Quality Checks Transperancy, Data Quality Checks Accuracy, Software Recommendation Recommends Application Changes, IT Due Dilligence Starts IT Analysis, IT Health State Indicates Risk Factors, Software Recommendation Introduces Design Best Practices, Acquisitions require IT Due Dilligence, Risk Factors Lead To Data Recommendation, IT Analysis Generates IT Health State, Applications Investigates Interoperablity, Data Recommendation Recommends Transformation, Applications Investigates Architecture, IT Analysis Analyzes Software, Trinity Health Gains Resources By Acquisitions, Data Quality Checks Interpretability, Data Recommendation Recommends Warehousing, Risk Factors Lead To Software Recommendation, IT Analysis Analyzes Data Quality, Software Review Applications, Applications Investigates Scalability