WARNING:
JavaScript is turned OFF. None of the links on this concept map will
work until it is reactivated.
If you need help turning JavaScript On, click here.
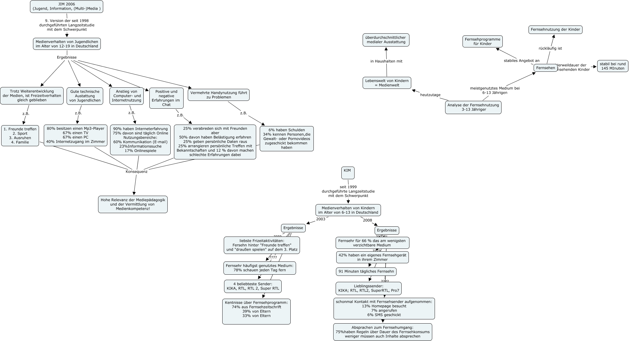
Dieses mit IHMC CmapTools erstellte CMap hat Informationen bezüglich: Aufgabe 2a, Ergebnisse ???? Fernsehr häufigst genutztes Medium: 78% schauen jeden Tag fern, KIM seit 1999 durchgeführte Langzeitstudie mit dem Schwerpunkt Medienverhalten von Kindern im Alter von 6-13 in Deutschland, 1. Freunde treffen 2. Sport 3. Ausruhen 4. Familie Konsequenz Hohe Relevanz der Mediepädagogik und der Vermittlung von Medienkompetenz!, Vermehrte Handynutzung führt zu Problemen z.B. 6% haben Schulden 34% kennen Personen,die Gewalt- oder Pornovideos zugeschickt bekommen haben, Medienverhalten von Jugendlichen im Alter von 12-19 in Deutschland Ergebnisse Gute technische Austattung von Jugendlichen, Trotz Weiterentwicklung der Medien, ist Freizeitverhalten gleich geblieben z.B. 1. Freunde treffen 2. Sport 3. Ausruhen 4. Familie, Medienverhalten von Jugendlichen im Alter von 12-19 in Deutschland Ergebnisse Trotz Weiterentwicklung der Medien, ist Freizeitverhalten gleich geblieben, JIM 2006 (Jugend, Information, (Multi-)Media ) 9. Version der seit 1998 durchgeführten Langzeitstudie mit dem Schwerpunkt Medienverhalten von Jugendlichen im Alter von 12-19 in Deutschland, Analyse der Fernsehnutzung 3-13 Jähriger heutzutage Lebenswelt von Kindern = Medienwelt, Fernsehen stabiles Angebot an Fernsehprogramme für Kinder, Ergebnisse ???? schonmal Kontakt mit Fernsehsender aufgenommen: 13% Homepage besucht 7% angerufen 6% SMS geschickt, Ergebnisse ???? 42% haben ein eigenes Fernsehgerät in ihrem Zimmer, Ergebnisse ???? Kentnisse über Fernsehprogramm: 74% aus Fernsehzeitschrift 39% von Eltern 33% von Eltern, Ergebnisse ???? liebste Frizeitaktivitäten: Fersehn hinter "Freunde treffen" und "draußen spielen" auf dem 3. Platz, Medienverhalten von Kindern im Alter von 6-13 in Deutschland 2008 Ergebnisse, Medienverhalten von Kindern im Alter von 6-13 in Deutschland 2003 Ergebnisse, 6% haben Schulden 34% kennen Personen,die Gewalt- oder Pornovideos zugeschickt bekommen haben Konsequenz Hohe Relevanz der Mediepädagogik und der Vermittlung von Medienkompetenz!, 80% besitzen einen Mp3-Player 67% einen TV 67% einen PC 40% Internetzugang im Zimmer Konsequenz Hohe Relevanz der Mediepädagogik und der Vermittlung von Medienkompetenz!, Medienverhalten von Jugendlichen im Alter von 12-19 in Deutschland Ergebnisse Vermehrte Handynutzung führt zu Problemen, Medienverhalten von Jugendlichen im Alter von 12-19 in Deutschland Ergebnisse Positive und negative Erfahrungen im Chat