WARNING:
JavaScript is turned OFF. None of the links on this concept map will
work until it is reactivated.
If you need help turning JavaScript On, click here.
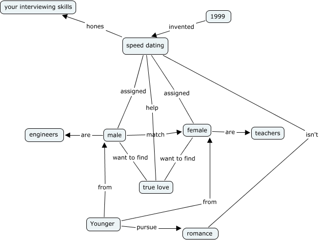
此概念图以 IHMC CmapTools 创建, 内含信息有关于: speed dating, speed dating hones your interviewing skills, male want to find true love, male are engineers, female are teachers, Younger pursue romance, Younger from male, 1999 invented speed dating, male match female, speed dating assigned male, speed dating assigned female, speed dating help true love, Younger from female, speed dating isn't romance, female want to find true love