WARNING:
JavaScript is turned OFF. None of the links on this concept map will
work until it is reactivated.
If you need help turning JavaScript On, click here.
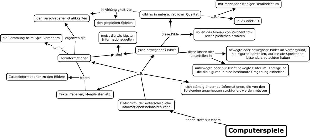
Dieses mit IHMC CmapTools erstellte CMap hat Informationen bezüglich: Aufgabe 3 Test Johanna, Toninformationen sind meist die wichtigsten Informationsquellen, (sich bewegende) Bilder sind meist die wichtigsten Informationsquellen, gibt es in unterschiedlicher Qualität z.B. mit mehr oder weniger Detailreichtum, (sich bewegende) Bilder diese lassen sich unterteilen in unbewegte oder nur leicht bewegte Bilder im Hintergrund die die Figuren in eine bestimmte Umgebung einbetten, Toninformationen bieten Zusatzinformationen zu den Bildern, Computerspiele finden statt auf einem Bildschirm, der unterschiedliche Informationen beinhalten kann, gibt es in unterschiedlicher Qualität in Abhängigkeit von den verschiedenen Grafikkarten, Bildschirm, der unterschiedliche Informationen beinhalten kann z.B. Texte, Tabellen, Menüleisten etc., Texte, Tabellen, Menüleisten etc. bieten Zusatzinformationen zu den Bildern, gibt es in unterschiedlicher Qualität in Abhängigkeit von den gespielten Spielen, (sich bewegende) Bilder diese Bilder sollen das Niveau von Zeichentrick- oder Spielfilmen erhalten, Toninformationen ergänzen die den verschiedenen Grafikkarten, Bildschirm, der unterschiedliche Informationen beinhalten kann z.B. Toninformationen, (sich bewegende) Bilder diese lassen sich unterteilen in bewegte oder bewegbare Bilder im Vordergrund, die Figuren darstellen, auf die die Spielenden besonders zu achten haben, (sich bewegende) Bilder diese Bilder gibt es in unterschiedlicher Qualität, Bildschirm, der unterschiedliche Informationen beinhalten kann z.B. (sich bewegende) Bilder, Toninformationen können die Stimmung beim Spiel verändern, gibt es in unterschiedlicher Qualität z.B. in 2D oder 3D, Bildschirm, der unterschiedliche Informationen beinhalten kann z.B. sich ständig ändernde Informationen, die von den Spielenden angemessen strukturiert werden müssen