WARNING:
JavaScript is turned OFF. None of the links on this concept map will
work until it is reactivated.
If you need help turning JavaScript On, click here.
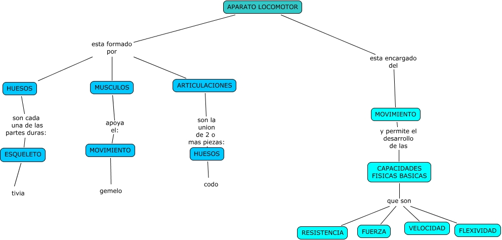
Este Cmap, tiene información relacionada con: APARATO LOCOMOTOR(Esther y Marta), HUESOS ???? codo, ESQUELETO T tivia, CAPACIDADES FISICAS BASICAS que son RESISTENCIA, CAPACIDADES FISICAS BASICAS que son VELOCIDAD, MOVIMIENTO ???? gemelo, APARATO LOCOMOTOR esta formado por ARTICULACIONES, MOVIMIENTO y permite el desarrollo de las CAPACIDADES FISICAS BASICAS, APARATO LOCOMOTOR esta formado por HUESOS, CAPACIDADES FISICAS BASICAS que son FLEXIVIDAD, ARTICULACIONES son la union de 2 o mas piezas: HUESOS, APARATO LOCOMOTOR esta formado por MUSCULOS, HUESOS son cada una de las partes duras: ESQUELETO, CAPACIDADES FISICAS BASICAS que son FUERZA, APARATO LOCOMOTOR esta encargado del MOVIMIENTO, MUSCULOS apoya el: MOVIMIENTO