WARNING:
JavaScript is turned OFF. None of the links on this concept map will
work until it is reactivated.
If you need help turning JavaScript On, click here.
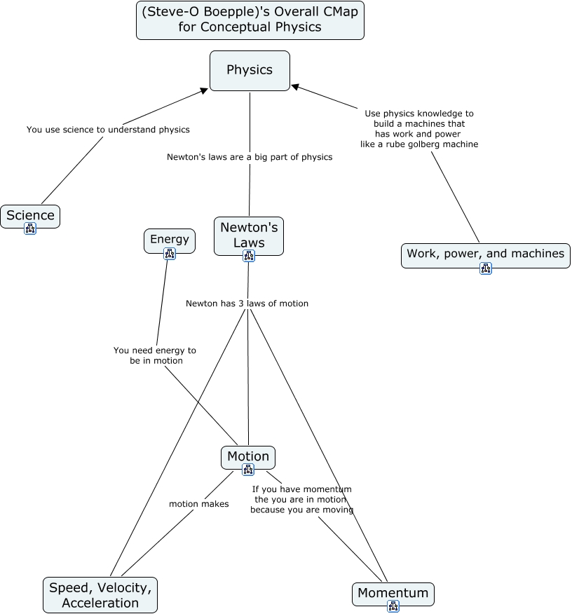
This Concept Map, created with IHMC CmapTools, has information related to: Boepple_Steve All-Unit CMap Template, Science You use science to understand physics Physics, Motion motion makes Speed, Velocity, Acceleration, Motion If you have momentum the you are in motion because you are moving Momentum, Physics Newton's laws are a big part of physics Newton's Laws, Newton's Laws Newton has 3 laws of motion Motion, Newton's Laws Newton has 3 laws of motion Momentum, Newton's Laws Newton has 3 laws of motion Speed, Velocity, Acceleration, Work, power, and machines Use physics knowledge to build a machines that has work and power like a rube golberg machine Physics, Energy You need energy to be in motion Motion