WARNING:
JavaScript is turned OFF. None of the links on this concept map will
work until it is reactivated.
If you need help turning JavaScript On, click here.
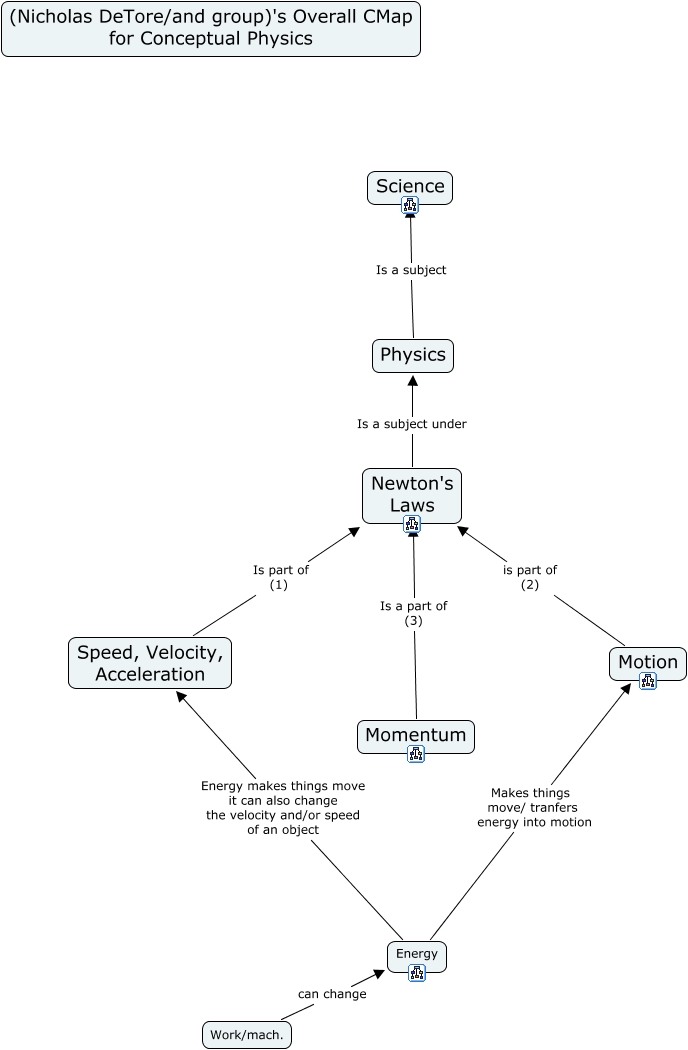
This Concept Map, created with IHMC CmapTools, has information related to: DeTore_NIcholas All-Unit Cmap, Newton's Laws Is a subject under Physics, Work/mach. can change Energy, Energy Makes things move/ tranfers energy into motion Motion, Physics Is a subject Science, Motion is part of (2) Newton's Laws, Energy Energy makes things move it can also change the velocity and/or speed of an object Speed, Velocity, Acceleration, Momentum Is a part of (3) Newton's Laws, Speed, Velocity, Acceleration Is part of (1) Newton's Laws