WARNING:
JavaScript is turned OFF. None of the links on this concept map will
work until it is reactivated.
If you need help turning JavaScript On, click here.
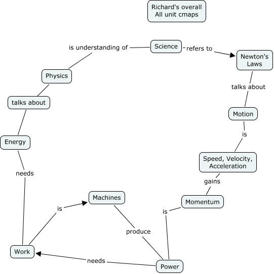
This Concept Map, created with IHMC CmapTools, has information related to: Hanes_Richard All-Unit CMap, Newton's Laws talks about Motion, Machines produce Power, Momentum is Power, Energy needs Work, Power needs Work, Speed, Velocity, Acceleration gains Momentum, Work is Machines, Physics ???? Energy, Motion is Speed, Velocity, Acceleration, Science refers to Newton's Laws, Science is understanding of Physics