WARNING:
JavaScript is turned OFF. None of the links on this concept map will
work until it is reactivated.
If you need help turning JavaScript On, click here.
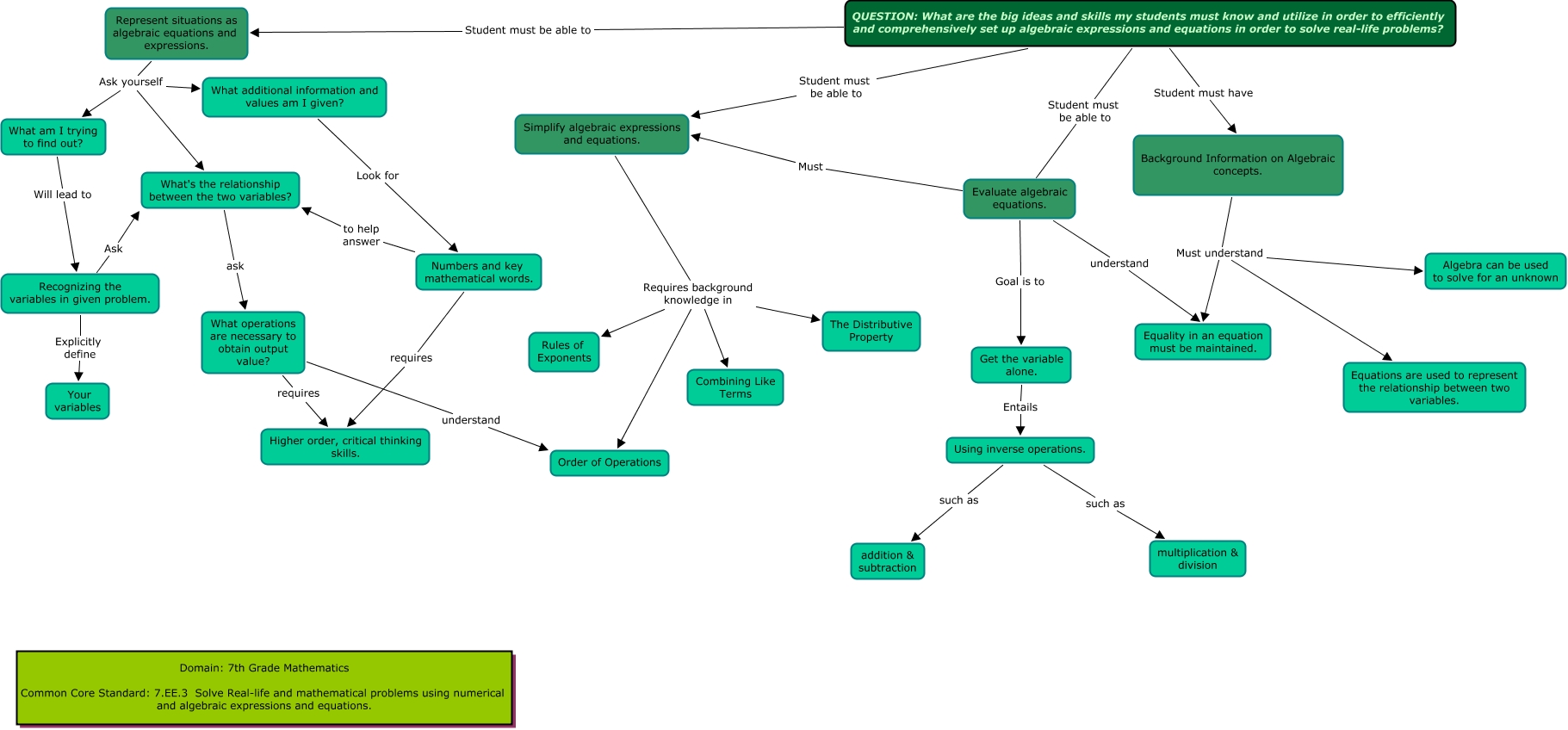
This Concept Map, created with IHMC CmapTools, has information related to: Concept Map, Background Information on Algebraic concepts. Must understand Algebra can be used to solve for an unknown, What's the relationship between the two variables? ask What operations are necessary to obtain output value?, Using inverse operations. such as addition & subtraction, Evaluate algebraic equations. Must Simplify algebraic expressions and equations., QUESTION: What are the big ideas and skills my students must know and utilize in order to efficiently and comprehensively set up algebraic expressions and equations in order to solve real-life problems? Student must be able to Represent situations as algebraic equations and expressions., Evaluate algebraic equations. understand Equality in an equation must be maintained., Numbers and key mathematical words. to help answer What's the relationship between the two variables?, QUESTION: What are the big ideas and skills my students must know and utilize in order to efficiently and comprehensively set up algebraic expressions and equations in order to solve real-life problems? Student must be able to Simplify algebraic expressions and equations., What additional information and values am I given? Look for Numbers and key mathematical words., Numbers and key mathematical words. requires Higher order, critical thinking skills., Recognizing the variables in given problem. Ask What's the relationship between the two variables?, Recognizing the variables in given problem. Explicitly define Your variables, Represent situations as algebraic equations and expressions. Ask yourself What's the relationship between the two variables?, Represent situations as algebraic equations and expressions. Ask yourself What additional information and values am I given?, QUESTION: What are the big ideas and skills my students must know and utilize in order to efficiently and comprehensively set up algebraic expressions and equations in order to solve real-life problems? Student must have Background Information on Algebraic concepts., What operations are necessary to obtain output value? requires Higher order, critical thinking skills., Simplify algebraic expressions and equations. Requires background knowledge in Combining Like Terms, Get the variable alone. Entails Using inverse operations., Simplify algebraic expressions and equations. Requires background knowledge in The Distributive Property, Using inverse operations. such as multiplication & division