WARNING:
JavaScript is turned OFF. None of the links on this concept map will
work until it is reactivated.
If you need help turning JavaScript On, click here.
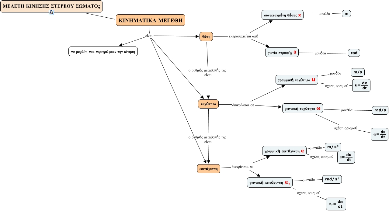
This Concept Map, created with IHMC CmapTools, has information related to: κινηματικά μεγέθη, θέση εκπροσωπείται από γωνία στροφής θ, γραμμική ταχύτητα u μονάδα m/s, συντεταγμένη θέσης x μονάδα m, θέση εκπροσωπείται από συντεταγμένη θέσης x, γραμμική επιτάχυνση α σχέση ορισμού <math xmlns="http://www.w3.org/1998/Math/MathML"> <mrow> <mtext> α= </mtext> <mfrac> <mtext> du </mtext> <mtext> dt </mtext> </mfrac> </mrow> </math>, ταχύτητα ο ρυθμός μεταβολής της είναι επιτάχυνση, επιτάχυνση διακρίνεται σε γραμμική επιτάχυνση α, ταχύτητα διακρίνεται σε γραμμική ταχύτητα u, θέση ο ρυθμός μεταβολής της είναι ταχύτητα, ΚΙΝΗΜΑΤΙΚΑ ΜΕΓΕΘΗ είναι επιτάχυνση, <math xmlns="http://www.w3.org/1998/Math/MathML"> <mrow> <mtext> γωνιακή επιτάχυνση </mtext> <mmultiscripts> <mtext> α </mtext> <mtext> γ </mtext> <none/> </mmultiscripts> </mrow> </math> σχέση ορισμού <math xmlns="http://www.w3.org/1998/Math/MathML"> <mrow> <mmultiscripts> <mtext> α </mtext> <mtext> γ </mtext> <none/> </mmultiscripts> <mtext> = </mtext> <mfrac> <mtext> dω </mtext> <mtext> dt </mtext> </mfrac> </mrow> </math>, γραμμική ταχύτητα u σχέση ορσιμού <math xmlns="http://www.w3.org/1998/Math/MathML"> <mrow> <mtext> u= </mtext> <mfrac> <mtext> dx </mtext> <mtext> dt </mtext> </mfrac> </mrow> </math>, γωνιακή ταχύτητα ω μονάδα rad/s, ΜΕΛΕΤΗ ΚΙΝΗΣΗΣ ΣΤΕΡΕΟΥ ΣΩΜΑΤΟς ΚΙΝΗΜΑΤΙΚΑ ΜΕΓΕΘΗ, ΚΙΝΗΜΑΤΙΚΑ ΜΕΓΕΘΗ είναι θέση, ΚΙΝΗΜΑΤΙΚΑ ΜΕΓΕΘΗ είναι τα μεγέθη που περιγράφουν την κίνηση, γωνία στροφής θ μονάδα rad, γραμμική επιτάχυνση α μονάδα <math xmlns="http://www.w3.org/1998/Math/MathML"> <mtext> m/ </mtext> <mmultiscripts> <mtext> s </mtext> <none/> <mtext> 2 </mtext> </mmultiscripts> </math>, <math xmlns="http://www.w3.org/1998/Math/MathML"> <mrow> <mtext> γωνιακή επιτάχυνση </mtext> <mmultiscripts> <mtext> α </mtext> <mtext> γ </mtext> <none/> </mmultiscripts> </mrow> </math> μονάδα <math xmlns="http://www.w3.org/1998/Math/MathML"> <mrow> <mtext> rad/ </mtext> <mmultiscripts> <mtext> s </mtext> <none/> <mtext> 2 </mtext> </mmultiscripts> </mrow> </math>, ΚΙΝΗΜΑΤΙΚΑ ΜΕΓΕΘΗ είναι ταχύτητα